Serwisy partnerskie:
Close icon
Serwisy partnerskie

Praktyczny kurs op-ampów 32. Na zakończenie tego kursu

Article Image
W trzydziestu eksperymentach pokazaliśmy zastosowania wzmacniaczy operacyjnych, które często przydadzą się w Twojej praktyce projektowej. Teraz kończymy ten kurs kilkoma pomocnymi uwagami podsumowującymi.

W trzydziestu eksperymentach nauczyłeś się stosować op-amp 741 w tylu podstawowych układach, od prostego wzmacniacza buforowego do idealnego prostownika, od komparatora z histerezą do generatora sinusoidalnego, od integratora do multiwibratora monostabilnego. Nie został jednak uwzględniony ważny obszar zastosowań op-ampa: filtry analogowe. Filtry dolnoprzepustowe, filtry górnoprzepustowe, filtry pasmowe, filtry antyaliasowe, współczesna elektronika analogowa pęka w szwach od zastosowań filtrów, do których coraz częściej stosuje się wzmacniacze operacyjne. Jednak możliwości naszych prostych układów eksperymentalnych nie pozwalają na budowanie i testowanie tego typu układów. Przede wszystkim ograniczała nas bardzo mała częstotliwość sygnałów w naszych eksperymentach.

Jeśli będziesz projektował układy pracujące przy wyższych częstotliwościach, będziesz musiał zastosować wzory o znacznie niższych wartościach dla kondensatorów. W końcu w praktyce spotkasz bardzo niewiele układów pracujących z ekstremalnie niskimi częstotliwościami. Mamy jednak nadzieję, że dzięki tej serii eksperymentów daliśmy Ci dobrą podstawę do samodzielnego eksperymentowania. Generator funkcyjny i oscyloskop są jednak wtedy bardzo potrzebne!

Op-ampy w praktyce – zasilanie asymetryczne

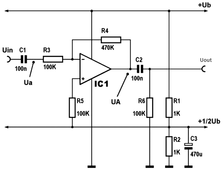
Wszystkie układy w tym kursie są zasilane symetrycznie: dodatnim napięciem zasilającym +10 V i ujemnym -10 V. W praktyce jednak często istnieje dostęp tylko do jednego dodatniego napięcia zasilającego. Większość z omawianych układów można łatwo przerobić na zasilanie jednym napięciem. Przykładem jest pokazany na rysunku 1 wzmacniacz odwracający. Ujemny zacisk zasilania układu scalonego jest podłączony do masy, dodatni trafia do dostępnego +Ub. Używając dzielnika napięcia R1, R2, dwóch rezystorów o jednakowej wielkości, uzyskujemy napięcie pomocnicze równe połowie dostępnego napięcia zasilania. Staje się ono wtedy nową „masą” układu, zwaną też „wirtualną” masą.

Rysunek 1. Przykład zastosowania op-ampa, gdy dostępne jest tylko jedno dodatnie napięcie zasilania

Wygląda to wtedy tak, jakbyś podzielił +Ub na dwa równej wielkości napięcia cząstkowe. Jeśli +½Ub jest ustawione równe 0 V, to „masa” równa się -½Ub, a +Ub równa się +½Ub. Przywrócony zostaje stan symetryczny. Wszystkie komponenty, które w rozpatrywanych schematach są połączone do masy, powinny być teraz podłączone do nowo utworzonego wirtualnego potencjału masy.

Objaśnienie działania

Z wykresów na rysunku 2 można zrozumieć działanie tego układu. Dodatnie wejście op-ampa jest podłączone do +½Ub poprzez rezystor R5 i przy braku sygnału na wejściu, to napięcie jest również na ujemnym wejściu i na wyjściu.

Rysunek 2. Objaśnienie działania układu

Rzeczywiście, dzięki zastosowaniu kondensatora separującego C1, to zadane napięcie jest w węźle Ua i op-amp działa jako wtórnik napięcia. Napięcie zmienne na wejściu jest przekazywane przez C1 do wejścia ujemnego. Napięcie w punkcie Ua zacznie się zmieniać wokół napięcia zadanego. Przez R3 popłynie więc prąd zmienny. Jednak op-amp utrzymuje napięcie na wejściu ujemnym takie samo jak na wejściu dodatnim. Prąd przez R3 przepływa również przez R4. Na tym ostatnim rezystorze powstaje napięcie (zmieniające się w okolicach ½Ub), które jest odzwierciedlone na wyjściu. Napięcie zadane jest utrzymywane w układzie poprzez C2. Na wyjściu jest odwrócone i wzmocnione wejściowe napięcie zmienne.

Wadą tego układu jest konieczność stosowania kondensatorów sprzęgających pomiędzy poszczególnymi stopniami układu. Dlatego napięcia stałe nie mogą być przetwarzane bezbłędnie! Okazuje się, że obwód R1-R2-C1 wystarczy zbudować tylko raz. Możesz ustawić wszystkie op-ampy w układzie tym jednym napięciem pomocniczym. 

Firma:
Tematyka materiału: Op-ampy w praktyce, zasilanie asymetryczne
AUTOR
Źródło
Elektronika dla Wszystkich grudzień 2023
Udostępnij
Zobacz wszystkie quizy
Quiz weekendowy
Poziomy logiczne
1/10 Jakie rodziny układów logicznych są najczęściej stosowane współcześnie?
Oceń najnowsze wydanie EdW
Wypełnij ankietę i odbierz prezent
W tym numerze znajdziesz źródłową wersję artykułu publikowanego obok
Elektronika dla Wszystkich
grudzień 2023
Elektronika dla Wszystkich
Przejrzyj i kup
UK Logo
Elektronika dla Wszystkich
Zapisując się na nasz newsletter możesz otrzymać GRATIS
najnowsze e-wydanie magazynu "Elektronika dla Wszystkich"