Serwisy partnerskie:
Close icon
Serwisy partnerskie

Praktyczny kurs op-ampów 27. Multiwibrator monostabilny

Article Image
Multiwibrator monostabilny to układ, który na rozkaz generuje impuls wyjściowy o stałym, ale regulowanym czasie trwania z impulsu wejściowego o dowolnym czasie trwania. Biorąc pod uwagę ograniczenia układów z op-ampami (przydatne tylko w układach małej częstotliwości), można z powodzeniem zastosować op-amp do budowy multiwibratora monostabilnego.

Zasada działania multiwibratora monostabilnego

Stały impuls wyjściowy

Jak już powiedziano we wstępie, multiwibrator monostabilny, (nazywany też przerzutnikiem monostabilnym, a w literaturze angielskiej skrótem MMV), generuje na swoim wyjściu impuls, którego szerokość, czyli czas trwania jest niezależny od szerokości impulsu na jego wejściu. Działanie takiego układu można zwięźle podsumować na rysunku 1.

Rysunek 1. Podstawowe działanie multiwibratora monostabilnego

MMV z op-ampem

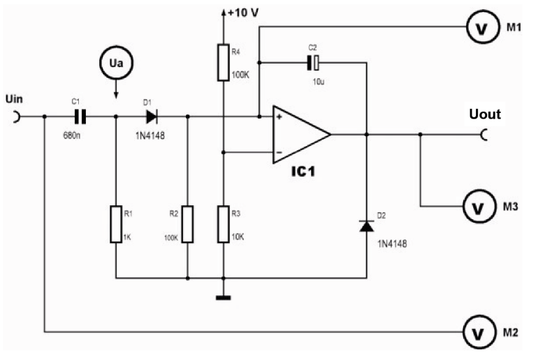
Na rysunku 2 pokazano przykładowy układ z op-ampa 741, który z wąskiego impulsu dodatniego generuje szerszy impuls dodatni. Możesz ponownie zasymulować impuls wejściowy, podłączając baterię 9 V do wejścia układu poprzez przycisk. Ponownie op-amp działa jako komparator. Wejście odwracające jest spolaryzowane dodatnim napięciem około 1 V za pomocą dzielnika napięcia R4–R3. Robi się to po to, aby w stanie spoczynku, czyli bez impulsu na wejściu, na wyjściu również było 0 V. Dioda D2 na wyjściu ogranicza ujemne napięcie wyjściowe op-ampa do –0,7 V, tożsamego ze stanem logicznym niskim „L”.

Rysunek 2. Podstawowy schemat multiwibratora monostabilnego z op-ampem 741

Działanie układu

Korzystając z wykresu przebiegów na rysunku 3 można omówić działanie układu. W czasie t1 naciśnij krótko przycisk symulujący impuls wejściowy. Na wejściu pojawia się impuls dodatni. Impuls ten jest różniczkowany przez obwód RC C1–R1. Przez kondensator przepuszczane są tylko szybkie zbocza narastające i opadające. W ten sposób powstają dwa bardzo wąskie impulsy szpilkowe na rezystorze – impuls dodatni, gdy pojawia się impuls wejściowy i impuls ujemny, gdy sygnał znika. Wolelibyśmy pozbyć się ujemnego impulsu szpilki, stąd dioda D1, która przenosi tylko dodatnią szpilkę z nieodracającym wejściem op-ampa. Tak więc w chwili t1 wejście nieodwracające staje się na bardzo krótki czas znacznie bardziej dodatnie niż wejście odwracające. Komparator reaguje natychmiast i wyjście staje się dodatnie. Pomiędzy wyjściem a wejściem nieodwracającym jest obwód różniczkujący C2–R2, jednak jego stała czasowa jest bardzo duża. Z powodu dużej stałej czasowej tego obwodu kondensator elektrolityczny C2 rozładowuje się powoli poprzez R2.

Rysunek 3. Przebiegi wyjaśniające działanie układu

Konsekwencja: nawet po zaniku wąskiego impulsu szpilkowego, pochodzącego z wejścia, wejście nieodwracające op-ampa pozostaje dodatnie. Zatem napięcie na wyjściu układu również pozostaje na poziomie logicznego stanu wysokiego „H”.

Kondensator C2 będzie się teraz rozładowywał. Napięcie na wejściu nieodwracającym spada i po pewnym czasie zrównuje się z napięciem +1 V na wejściu odwracającym. Komparator odwraca się, wyjście przechodzi do zera (czas t3). Ten ujemny skok jest również sprzężony przez kondensator C2 z wejściem nieodwracającym. Tak więc napięcie w tym punkcie nagle wzrasta do –9 V. Musisz pozbyć się tego napięcia jak najszybciej. Wszakże gdyby potencjał ten malał tak wolno (poprzez rozładowanie C2 przez R2) jak napięcie dodatnie po t1, to minie sporo czasu zanim układ zareaguje na nowy impuls wejściowy. Krótki dodatni impuls szpilkowy pochodzący z tego nowego impulsu wejściowego utonąłby wtedy w wysokim ujemnym napięciu na nieodwracającym wejściu op-ampa i układ nie wygenerowałby impulsu wyjściowego. Na szczęście D1 będzie teraz przewodzić, ponieważ katoda jest ujemna względem anody. Tak więc ujemne napięcie na nieodwracającym wejściu op-ampa bardzo szybko spada poprzez D1 i R1.

Stąd w czasie t3 wąski ujemny impuls na Ua. Ważne jest więc, aby dobrać wartość R1 jak najmniejszą. W czasie t4 kondensator zostaje rozładowany, układ jest w stanie spoczynku i gotowy do wygenerowania kolejnego impulsu monostabilnego.

Opóźnianie impulsu

Zastosowanie połączenia MMV z układem opóźniającym daje przebiegi pokazane na  rysunku 4. Zadanie brzmi następująco: krótki dodatni impuls wejściowy należy opóźnić o pewien czas, przy czym czas opóźnienia jest większy od czasu trwania impulsu wejściowego. Używając MMV zamieniasz impuls wejściowy na szerszy impuls. Następnie opóźniasz krawędź narastającą tego impulsu za pomocą opisanego wcześniej obwodu opóźniającego. Wybierając odpowiednie elementy opóźniające, możesz zapewnić, że opóźniony impuls będzie tak samo szeroki jak oryginalny impuls.

Rysunek 4. Połączenie MMV i układu opóźniającego pozwala na „przesunięcie w czasie” impulsu wejściowego
Firma:
Tematyka materiału: Zasada działania multiwibratora monostabilnego, Stały impuls wyjściowy, MMV z op-ampem, Opóźnianie impulsu
AUTOR
Źródło
Elektronika dla Wszystkich listopad 2023
Udostępnij
Zobacz wszystkie quizy
Quiz weekendowy
Poziomy logiczne
1/10 Jakie rodziny układów logicznych są najczęściej stosowane współcześnie?
Oceń najnowsze wydanie EdW
Wypełnij ankietę i odbierz prezent
W tym numerze znajdziesz źródłową wersję artykułu publikowanego obok
Elektronika dla Wszystkich
listopad 2023
Elektronika dla Wszystkich
Przejrzyj i kup
UK Logo
Elektronika dla Wszystkich
Zapisując się na nasz newsletter możesz otrzymać GRATIS
najnowsze e-wydanie magazynu "Elektronika dla Wszystkich"