Serwisy partnerskie:
Close icon
Serwisy partnerskie

Praktyczny kurs op-ampów 23. Generator sinusoidalny

Article Image
W jednym z poprzednich odcinków dowiedziałeś się, jak wygenerować napięcie sinusoidalne z napięcia trójkątnego przy użyciu nieliniowego sprzężenia zwrotnego. Wadą tego układu są stosunkowo duże zniekształcenia przebiegu sinusoidalnego. Za pomocą op-ampa można jednak wygenerować napięcie sinusoidalne również bezpośrednio i to z bardzo niskimi zniekształceniami!

Zasada działania generatora sinusoidalnego

Szumy

Zanim zagłębimy się w wymagany do tego obwód, trzeba wiedzieć coś o szumach. Szum jest zjawiskiem swoistym dla wszystkich obwodów elektronicznych. Ogólnie rzecz biorąc, można opisać szum jako napięcie zakłócające, które występuje w każdym obwodzie. Znanych jest kilka procesów fizycznych, w wyniku których powstaje szum. Jednym z najczęściej spotykanych jest tzw. szum termiczny. Pod wpływem temperatury swobodne elektrony w elementach zaczynają przeskakiwać z jednego atomu na drugi. Ten ruch elektronów powoduje przepływ małego prądu, a suma wszystkich tych drobnych prądów generuje napięcie szumu. Z tego wyjaśnienia jasno wynikać będzie, że szum jest zjawiskiem statystycznym. Nie można przewidzieć dokładnego przebiegu napięcia szumów, ponieważ nie można określić, kiedy dany atom będzie odpychał elektron. Szum charakteryzuje się szerokim spektrum częstotliwości. Jeśli przeanalizujesz napięcie szumowe pod kątem zawartości częstotliwości w sygnale, to okaże się, że akurat wszystkie częstotliwości występują w sygnale szumowym w mniejszym lub większym stopniu.

Zasada działania generatora sinusoidalnego 

Po tym wstępie możemy przystąpić do wyjaśnienia działania generatora sinusoidalnego. Podstawowy schemat został narysowany na poniższym rysunku. Widać na nim dwa sprzężenia zwrotne od wyjścia do wejść. Ujemne wejście jest połączone z wyjściem poprzez dzielnik rezystorowy R3, R5 i R6. Bez wątpienia rozpoznasz to sprzężenie zwrotne ze wzmacniacza nieodwracającego.

Natomiast pomiędzy wyjściem a masą znajduje się drugi obwód, złożony z dwóch rezystorów R2 i R4 oraz dwóch kondensatorów C1 i C2. Ten obwód nosi nazwę „mostka Wiena”. Węzeł tego mostka znajduje się na wejściu dodatnim.

Właściwością tego obwodu RC jest to, że jest on selektywny pod względem częstotliwości. To znaczy, że tłumienie układu nie jest stałe, ale zależy od częstotliwości.

Podstawowy schemat generatora sinusoidalnego z op-ampem i tzw. mostkiem Wiena

Bliższe spojrzenie na mostek Wiena

Pokazuje to poniższy rysunek. Jeśli na wejściu obwodu podamy napięcie zmienne o stałej amplitudzie, ale zmiennej częstotliwości, to na wyjściu zmierzymy charakterystykę częstotliwościową, jak pokazano na wykresie. Dla niskich częstotliwości sygnału wejściowego prawie nie mierzysz żadnego sygnału na wyjściu. Jeśli pozwolisz zwiększyć częstotliwość, to stwierdzisz, że napięcie wyjściowe rośnie. Przy pewnej częstotliwości f0 mierzysz maksymalne napięcie wyjściowe, które jest mniejsze od napięcia na wejściu. W miarę dalszego zwiększania częstotliwości napięcie wyjściowe zaczyna ponownie maleć. Możesz zatem stwierdzić, że tłumienie obwodu jest minimalne dla jednej konkretnej częstotliwości. Można to wyjaśnić zależną od częstotliwości prądu zmiennego impedancją kondensatora. Jak zapewne wiesz, opór kondensatora dla prądu zmiennego maleje wraz ze wzrostem częstotliwości. Dla sygnałów o niskiej częstotliwości oba kondensatory mają dużą impedancją.

Charakterystyka częstotliwościowa mostka Wiena pokazuje minimalne tłumienie przy jednej dobrze zdefiniowanej częstotliwości f0

O podziale impedancji decyduje wtedy duża wartość impedancji C1 i znacznie mniejsza wartość R2. Na wyjściu pojawia się bardzo małe napięcie. Dla wysokich częstotliwości kondensatory mają bardzo małą impedancję. O rozkładzie napięcia decyduje wtedy głównie niska wartość impedancji C2 i znacznie wyższa rezystora R1. Również w tym przypadku na wyjściu pojawia się tylko ułamek napięcia wejściowego. Pomiędzy tymi dwoma zakresami częstotliwości leży jedna częstotliwość, przy której impedancja kondensatorów jest dokładnie równa wartości rezystorów. Dzielnik napięcia tłumi wtedy minimalnie, napięcie wyjściowe jest maksymalne, ale nadal równe tylko jednej trzeciej napięcia wejściowego. 

Z tą wiedzą przystąpimy do budowy generatora sinusoidalnego.

Generator sinusoidalny na twojej płytce doświadczalnej

Zbuduj obwód na swojej płytce eksperymentalnej zgodnie ze schematem, początkowo pozostawiając otwarty rezystor R1. Ustaw potencjometr regulacyjny R6 na maksymalną rezystancję. Włącz teraz napięcie zasilające i ustaw swój analogowy miernik uniwersalny na punkt pomiarowy M3. Nic się nie dzieje, napięcie wyjściowe pozostaje zerowe. Teraz bardzo powoli obracaj suwak potencjometru regulacyjnego. W pewnym momencie wskazówka miernika zacznie się ledwo zauważalnie wahać. Natychmiast pozostaw potencjometr regulacyjny w spokoju i obserwuj co się dzieje. Zaobserwujesz, że wahania wskazówki stopniowo się zwiększają. Po jednej do dwóch minut wskazówka miernika trafi w oba końce skali.

Dziwne zjawisko wyjaśnione 

To, co się dzieje, przedstawia graficznie przebieg na poniższym rysunku. Napięcie wyjściowe powoli zwiększa swoją amplitudą, początkowo jest sinusoidalne, ale później stanie się w przybliżeniu prostokątne w miarę przesterowania wzmacniacza.

Jak można to wyjaśnić? Kiedy płytka jest włączona, obwód jest zasilany, to w każdym komponencie powstaje niewielkie napięcie szumowe. Napięcie szumów na wyjściu jest doprowadzane z powrotem do obu wejść. Do wejścia dodatniego przez selektywne działanie częstotliwościowe obwodu RC, do wejścia ujemnego przez dzielnik rezystorowy. Sygnał o częstotliwości fo dotrze do wejścia dodatniego przy minimalnym tłumieniu 1/3.

Dopóki wzmacniacz wzmacnia mniej niż trzykrotnie, nic więcej się nie stanie. Tłumienie obwodu RC nie jest wtedy kompensowane przez wzmocnienie op-ampa i impuls do oscylacji, spowodowany dużym impulsem szumów przy włączeniu napięcia zasilającego, zamiera. 

Inaczej się dzieje, gdy kręcąc potencjometrem regulacyjnym zaczniemy regulować wzmocnienie op-ampa nieco powyżej współczynnika trzy. Minimalnie stłumione napięcie z szumu przy pewnej częstotliwości fo  jest wtedy wzmacniane przez op-amp tylko trochę bardziej niż było tłumione przez obwód RC. Sygnał ten przechodzi przez op-amp i pojawia się na wyjściu nieco większy. Wzmocniony sygnał jest ponownie doprowadzany do wejścia dodatniego, pojawia się tam nieco większy niż poprzednio i jest ponownie wzmacniany. 

Krótko mówiąc, sygnał za każdym razem przechodzi przez op-amp i przy każdym obiegu pojawia się na wyjściu nieco większy. Na końcu sygnał staje się tak duży, że przeciąża wzmacniacz. Napięcie wyjściowe nasyca się na poziomie napięcia zasilającego, sygnał zniekształca się z sinusoidy na przebieg prostokątny o powolnych zboczach.

W rzeczywistości generator sinusoidalny generowałby stabilny sygnał, gdyby wzmocnienie op-ampa było dokładnie takie, aby skompensować tłumienie obwodu RC. Oczywiście nie da się tego ustawić za pomocą zwykłego dzielnika rezystorowego. Przecież każde odchylenie od warunku „wzmocnienie op-ampa równa się tłumieniu filtru selektywnego częstotliwości” spowodowałoby nasycenie napięcia wyjściowego na poziomie napięcia zasilania lub wygaszenie oscylacji, choć zjawisko to mogłoby trwać godzinami. Spróbuj!!! Ustaw potencjometr regulacyjny tak, aby na wyjściu pojawiło się napięcie około 10 V góra-dół. Teraz spróbuj utrzymać ten sygnał wyjściowy na stałym poziomie obracając potencjometrem regulacyjnym. Nie uda Ci się to! Albo napięcie wyjściowe zacznie rosnąć i w końcu znowu utknie na poziomie napięcia zasilania, albo napięcie wyjściowe zacznie spadać, co doprowadzi do zaniku oscylacji. Potrzebujesz automatycznej regulacji wzmocnienia, która zawsze ustawia wzmocnienie układu tak, aby układ generował sygnał wyjściowy o stałej wielkości.

Przebieg napięcia w obwodzie podczas uruchamiania oscylatora

Drugi eksperyment

Zanim przejdziemy do tego rodzaju obwodu, zróbmy mały eksperyment z podstawową konfiguracją. Ustaw potencjometr regulacyjny R6 tak, aby obwód ledwie nie oscylował. Dotknij rezystora R1 dodatnim biegunem baterii +9 V, której ujemny biegun znajduje się na masie płytki. Obwód będzie teraz oscylował. Po przerwaniu połączenia między baterią a rezystorem, obwód nadal oscyluje, ale amplituda sygnału wyjściowego powoli wygasa. Występujące przebiegi napięć są przedstawione na poniższym rysunku. Ten aspekt oscylatora sinusoidalnego jest często wykorzystywany w praktyce, na przykład w obwodach muzycznych. Stosując taki układ „kaczki” (tak nazywa się ten układ) można przedłużyć podtrzymanie lub wygaszenie dotyku gitary.

Przy podaniu krótkiego impulsu do obwodu właśnie nieoscylującego, na wyjściu pojawia się oscylacja gasnąca

Automatyczna regulacja wzmocnienia

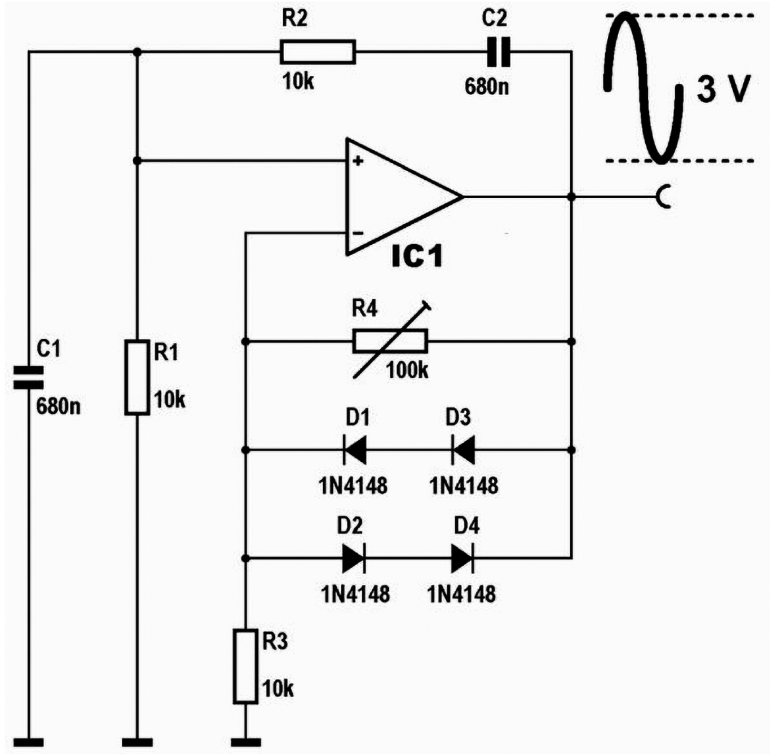
Teraz wracamy do generowania stałego poziomu wyjściowego. Możesz zbudować tłumik zależny od napięcia, na przykład wykorzystując charakterystykę napięciowo-prądową diody. Jak już doświadczyłeś w dwóch poprzednich eksperymentach, opór wewnętrzny diody maleje wraz ze wzrostem napięcia na tym elemencie. Jeśli włączysz parę diod do elementów decydujących o wzmocnieniu generatora sinusoidalnego, jak to pokazano na rysunku poniżej, oscylator będzie generował stabilną sinusoidę. Za pomocą potencjometru regulacyjnego R4 można ustawić wyjście na minimalne zniekształcenia.

Oscylator sinusoidalny jest rozbudowany o diody i generuje ładną sinusoidę o stałej amplitudzie

Prosta podstawa dobrego generatora sinusoidalnego 

Za pomocą tego zasadniczo bardzo prostego układu można zbudować oscylatory sinusoidalne, które generują napięcie ze zniekształceniem około 1 %. W praktyce takie zniekształcenia są nadal nie do przyjęcia w wielu zastosowaniach. Stąd opracowano inne, lepsze układy do automatycznej regulacji wzmocnienia, wykorzystujące FET-y. Układy te, w połączeniu z omawianym w tym eksperymencie oscylatorem sinusoidalnym, wytwarzają fale sinusoidalne o zniekształceniach rzędu kilku dziesiątych procenta.

Firma:
Tematyka materiału: Zasada działania generatora sinusoidalnego, Szumy, Bliższe spojrzenie na mostek Wiena, Automatyczna regulacja wzmocnienia, Prosta podstawa dobrego generatora sinusoidalnego
AUTOR
Źródło
Elektronika dla Wszystkich wrzesień 2023
Udostępnij
Zobacz wszystkie quizy
Quiz weekendowy
Poziomy logiczne
1/10 Jakie rodziny układów logicznych są najczęściej stosowane współcześnie?
Oceń najnowsze wydanie EdW
Wypełnij ankietę i odbierz prezent
W tym numerze znajdziesz źródłową wersję artykułu publikowanego obok
Elektronika dla Wszystkich
wrzesień 2023
Elektronika dla Wszystkich
Przejrzyj i kup
UK Logo
Elektronika dla Wszystkich
Zapisując się na nasz newsletter możesz otrzymać GRATIS
najnowsze e-wydanie magazynu "Elektronika dla Wszystkich"