Serwisy partnerskie:
Close icon
Serwisy partnerskie

EdW 02/2024 Junior

Article Image
Serdecznie witam Was w kolejnej przygodzie na łamach naszej mikrogazetki EdW Junior, która wystartowała w poprzednim miesiącu. Jak widzimy, po pierwszych Waszych komentarzach, gazetka cieszy się wśród naszych Czytelników (zarówno tych młodszych jak i tych nieco starszych) sporym zaciekawieniem. Otwierając ten cykl zrelacjonowałem Wam ostatnim razem ciekawą atrakcję, towarzyszącą jednej z imprez okolicznościowych, podczas której Wasi koledzy i koleżanki składali proste i szybkie w montażu, a jednocześnie niezwykle atrakcyjne, bo mieniące się wszystkimi kolorami tęczy serduszka. Mamusie odgrażały się w żartach, że „następnym razem ma być kwadracik, bo ich córeczki oszalały na punkcie owych serduszek, i składając któreś już z rzędu, kategorycznie odmawiają planowego zakończenia imprezy”. Działo się!

Tym razem to Was chciałbym zaprosić do wspólnej zabawy i w ramach naszego cyklu EdW Junior, podzielić się z Wami podstawowymi umiejętnościami i wiedzą, które w sposób przyjemny i łatwy pozwolą Wam z radością i satysfakcją wkroczyć w pasjonujący świat elektroniki. Wydaje mi się, że przejście na „Ty” z „każdym Czytelnikiem z osobna” znacząco ułatwi i uskuteczni wzajemną komunikację, stąd też pozwolę sobie na to poniżej oraz w kolejnych naszych spotkaniach, mając nadzieję, że nikt z Was nie weźmie mi tego za złe. Zacznijmy więc naszą przygodę!

Mam nadzieję, że przynajmniej na początku swej nowej przygody, będziesz miał wsparcie i troskliwą opiekę ze strony bliskiej Ci osoby dorosłej. Poproś mamę, tatę, starszego brata, wujka, dziadka, jakiegokolwiek dorosłego, z którym lubisz spędzać czas, po pierwsze, by był w pobliżu, podczas Twoich pierwszych zabaw gorącą lutownicą. Jeśli będziesz miał na nosie okulary ochronne (można je zakupić w dowolnym markecie budowlanym), a rozgrzaną lutownicę, po skończonych nią manewrach, zawsze będziesz odkładał do przystosowanego do tego celu uchwytu, zasadniczo nic złego nie ma prawa się stać. Nasze ciało, samo z siebie, niezwykle szybko (dużo szybciej, niż zdążymy o tym pomyśleć) zareaguje, gdy niechcący dotkniemy nie to co trzeba (na przykład rozgrzaną część lutownicy) niemniej fajnie mieć wtedy w pobliżu dorosłego, który, chociażby odłoży gorącą lutownicę do uchwytu, chroniąc tym samym blat roboczy przed przypaleniem, gdy spanikujesz, albo po prostu pobiegniesz włożyć palec pod zimną wodę. Większość takich zdarzeń nawet nie pozostawi śladu na palcu, niemniej nawet wtedy warto skorzystać z kranu z zimną wodą i porządnie schłodzić dłoń. Po prostu nieprzyjemne pieczenie szybciej zniknie, a Ty równie szybko zapomnisz o całym zdarzeniu. 

Skądinąd, pracując regularnie z początkującymi amatorami rozgrzanej lutownicy wiem, że to, czym doświadczony elektronik się nawet nie przejmie, u początkującego potrafi wzbudzić nie tylko ekscytację i zdziwienie ale też konsternację i lęk, bardzo często zupełnie nieuzasadniony, a mimo to obecny. Moje Dzieciaki (Dzieciaki na moich zajęciach) bardzo często w panice cofają rękę, gdy dosuwając cynę lutowniczą do lutowanego padu poczują na swej dłoni drobne ciepłe odpryski.

Wzrok jak i mina zdradzają wtedy lęk i niepewność. Lutować dalej, czy się zatrzymać? A może coś źle robię? Czy takie odpryski mnie nie poparzą? Warto mieć wtedy pod ręką kogoś, kto Ciebie obserwując, uśmiechnie się, potaknie głową i powie: „wszystko w porządku, to tylko pryskająca kalafonia zawarta w strukturze drutu cynowego, która powoduje, że spoiwo łatwiej rozpuszcza się i lepiej przylega do lutowanych elementów, nie zrobi Ci krzywdy, spokojnie lutuj dalej”. 

Dobrze mieć kogoś dorosłego, kto dotrzyma towarzystwa. Zwłaszcza na początku przygody z lutowaniem.

Do dzieła!

Zapraszam Cię teraz do wyposażenia się w jakiś elektroniczny zestaw do samodzielnego złożenia. Możesz w tym celu, za pierwszym razem najlepiej ze swoim opiekunem, udać się do pobliskiego sklepu elektronicznego, a gdyby takiego w Twojej miejscowości nie było, zawsze możesz skorzystać, na przykład z oferty wysyłkowej sklepu AVT (https://sklep.avt.pl/). Świetnym wyborem na początek przygód z lutowaniem będzie któryś z zestawów serii AVTEDU (https://sklep.avt.pl/pl/menu/kity-z-serii-avtedu-do-nauki-lutowania-995.html). Wszystkie układy z tej serii zaprojektowano z myślą o nauce lutowania, stąd też m.in. zadbano w nich o relatywnie „luźne” rozmieszczenie komponentów na większej powierzchni płytki drukowanej. Powoduje to, że podczas montażu, bez większego wysiłku dotrzemy grotem lutownicy do każdego punktu lutowniczego. Czytelne i proste schematy pozwolą, bez większych problemów uruchomić każdy z układów.

A gdyby jednak jakieś problemy się pojawiły?

Uczmy się na własnych błędach (a najlepiej cudzych)

Super jest uczyć się na wzajemnych błędach, dlatego jeśli tylko coś Ci nie wyjdzie, i nie będziesz w stanie samodzielnie uruchomić zmontowanego zestawu, podeślij proszę dobrej jakości fotorelację z montażu na adres mailowy Redakcji (spróbujemy rozwiązać problem korespondencyjnie). W szczególnie ciężkich sytuacjach będziesz mógł podesłać zmontowany a niedziałający zestawy na adres Redakcji. Uruchomimy go razem, a relacją z tej aktywności podzielimy się w kolejnych odcinkach naszej wspólnej gazetki. 

EdW Junior od kuchni

Istnieje jeszcze jeden powód, dla którego cykl EdW Junior ma prawo mieć nie tylko swój unikatowy klimat, ale też gwarantowaną jakość prezentowanych tu treści. Wszystko za sprawą faktu, że publikowane materiały mają charakter relacji. Oznacza to, że zamiast snucia suchych teorii, podszywanych nawet najznamienitszą wiedzą, opowiadam wprost o tym, co naprawdę działo się na prowadzonych przeze mnie zajęciach. Wiem, z czym borykali się moi młodzi entuzjaści elektroniki, na jakie montażowe problemy natrafili, co się psuło, co nie wychodziło, albo jakie rozwiązania sprawdziły się wyśmienicie tudzież najlepiej. Wszystkim tym będę się na bieżąco z Wami dzielił prezentując materiał, o czym jestem przekonany, z najwyższej półki.

Narzędzia

Do tej pory wspomnieliśmy o okularach ochronnych oraz zestawie do składania. Przydałoby się jeszcze mieć czym go poskładać. Potrzebne będą nam do tego: stacja lutownicza, cyna i obcinaczki. Przyda się też multimetr, a w przyszłości, być może też odciąg oparów lutowniczych.

Stacja lutownicza 

Czym (w naszym przypadku) kierować się przy zakupie stacji lutowniczej? Grotem! Czyli końcówką, za pomocą której będziemy topić spoiwo (cynę) i nanosić ją na wyprowadzenia komponentów i punkty lutownicze na płytce drukowanej. Pomijając duże i ciężkie kolby (nieporęczne nawet dla dorosłego!) oraz sztywne i grube przewody łączące te kolby ze stacją (skutecznie utrudniające każdy lutowniczy manewr), to kryterium (grot) na dzień dobry wyklucza z kręgu naszych zainteresowań wszystkie „marketówki” wyposażone w gwintowany (lub przykręcany z jednej strony śrubą), bardzo szybko zużywający się grot. Te stacje lutownicze może i są tanie (około 50 zł), za to groty to nich mają cenę złota (około 15 zł za sztukę). Gdy zdamy sobie sprawę, że na zakup czterech grotów do taniej lutownicy wydamy kwotę większą niż ta wydana na zakup samej stacji lutowniczej, w mig powinien stanąć nam przed oczyma cwany chwyt marketingowy, podobny to tego, który od wielu lat stosowany jest przez producentów tanich drukarek atramentowych. Płacąc za lepszą stację lutowniczą nieco więcej, możemy mieć sprzęt wyposażony w (niemal) niezniszczalny, hartowany grot, wprost idealną na nasze potrzeby. Osobiście od wielu lat korzystam z modelu WEP 939D+ (https://sklep.avt.pl/pl/products/stacja-lutownicza-kolbowa-cyfrowa-wep-939d-moc-75w-wielofunkcyjna-pamiec-ustawien-profili-x3-185676.html) ani razu nie wymieniając w niej grota, który wciąż wygląda i sprawuje się jak nówka prosto z fabryki! Takim sprzętem po prostu aż chce się lutować! W Internecie można znaleźć też model WEP 936, tańszy, wizualnie identyczny odpowiednik, z obudową w kolorze czarnym i bez wyświetlacza cyfrowego, ale, co najważniejsze, z tym samym systemem grota, którą to stację mogę polecić z równie czystym sumieniem. 

Cyna 

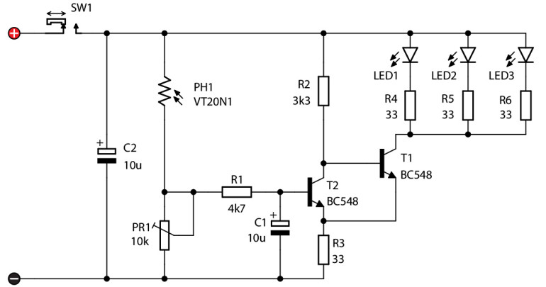
Cyny (w postaci drutu lutowniczego) będziemy używać głównie do mechanicznego zespajania metalowych wyprowadzeń komponentów ze znajdującymi się na płytce drukowanej pierścieniami miedzi, wokół otworów z tymi wyprowadzeniami. Pierścienie te (inne nazwy to pady, pola lutownicze) łączą się następnie z miedzianymi ścieżkami rozprowadzonymi po całej płytce drukowanej, które tworzą połączenia między komponentami, elektrycznie odwzorowując połączenia ze schematu (rysunek 1).

Rysunek 1. Schemat elektryczny obwodu zmierzchowej lampki LED

Ponieważ cyna jest metalem, oprócz funkcji skutecznie przytwierdzającej komponent do płytki PCB przewodzi ona również prąd elektryczny, zapewniając połączenie elektryczne między wyprowadzeniem komponentu oraz ścieżkami na płytce drukowanej. Czym kierować się przy wyborze cyny? Na pewno nie kupować jej w markecie budowlanym, by przez przypadek nie kupić cyny do lutowania rurek miedzianych w hydraulice, zazwyczaj pozbawionej topnika i kompletnie nie nadającej się do lutowania elektroniki (mimo, że rolka cyny potrafi wyglądać niemal identycznie jak ta nasza, do lutowania elektroniki zupełnie się nie nadaje). Z czystym sumieniem polecam cynę marki Cynel, dostępną m.in. w ofercie AVT. Jeśli będziemy lutować sporadycznie i w dobrze wentylowanym pomieszczeniu, z premedytacją polecam zakup cyny ołowiowej, którą po prostu lutuje się łatwiej, z uwagi na niższą temperaturę topnienia i lepszą odporność na przegrzanie. Połączenia tworzone cyną ołowiową mają też lepszą jakość, zapewniając tym samym dłuższą trwałość wykonywanych za jej pomocą połączeń. Cyną bezołowiową po prostu lutuje się trudniej (co może zniechęcać młodych entuzjastów elektroniki do uprawiania tego rodzaju hobby), a luty są mniej trwałe i gorszej jakości. W przypadku sporadycznego lutowania, lub lutowania w dobrze wentylowanym pomieszczeniu, ciężko byłoby uzasadnić względami zdrowotnymi sięganie po cynę bezołowiową. Na początek polecam cynę ołowiową o średnicy 1 mm w 100 g rolce (https://sklep.avt.pl/pl/products/cyna-z-topnikiem-sw26-cynel-1mm-100g-167992.html). Dla spokojności sumienia można ewentualnie doposażyć się w pochłaniacz oparów lutowania z wymiennymi filtrami węglowymi, ale będzie to miało sens dopiero wówczas, gdy zaczniemy lutować naprawdę sporo, i jak już będziemy pewni, że montaż układów elektronicznych to jest dokładnie to, czym się będziemy zajmować na co dzień (https://sklep.avt.pl/pl/products/pochlaniacz-dymu-zd-153-z-regulacja-pochylenia-2-filtry-weglowe-176449.html). 

Aby przeczytać ten artykuł kup e-wydanie
Kup teraz
Firma:
AUTOR
Źródło
Elektronika dla Wszystkich sierpień 2024
Udostępnij
Zobacz wszystkie quizy
Quiz weekendowy
Theremin
1/10 Lew Termen i Leon Theremin to ta sama osoba. Które nazwisko pojawiło się później?
UK Logo
Elektronika dla Wszystkich
Zapisując się na nasz newsletter możesz otrzymać GRATIS
najnowsze e-wydanie magazynu "Elektronika dla Wszystkich"