Serwisy partnerskie:
Close icon
Serwisy partnerskie

W jaki sposób wysterować tranzystory GaN FET we współczesnych rozwiązaniach?

Article Image
Azotkowo-galowe tranzystory polowe, tzn. GaN FET stanowią podstawę współczesnej energoelektroniki. Współtworzą one m.in. ładowarki pojazdów elektrycznych (EV), czy zasilacze certyfikowane 80 Plus Titanium. Istnieją 3 rodzaje tranzystorów GaN FET, tj. normalnie załączone, normalnie wyłączone i kaskodowe. Każdy z tych rodzajów ma na swoim koncie swój sterownik bramki, który zapobiega uszkodzeniom w strukturze.

W chwili obecnej większość tranzystorów GaN FET charakteryzuje tzw. struktura HEMT (ang. High-Electron-Mobility Transistor), która widnieje na rysunku 1. Prąd drenu tych tranzystorów przewodzony jest przez kanał 2DEG (ang. 2D Electron Gas) między warstwą AlGaN (o kolorze ciemnoszarym), a przerywaną i czerwoną linią. W przeciwieństwie do tranzystorów MOSFET, nie występują struktury pasożytnicze p-n. Eliminuje to np. zjawisko zatrzaśnięcia tranzystora (ang. latch-up).

Rysunek 1. Struktura HEMT

Aby włączyć normalnie wyłączone tranzystory GaN FET, potrzeba napięcia bramek: od 1,5-1,8 V do 6-7 V. Przewidziane dla tranzystorów MOSFET sterowniki bramek nie gwarantują dobrej pracy tranzystorom GaN FET, w szczególności gdy zachodzi konieczność zapewnienia dużej i stałej wartości parametru CMTI (ang. Common-Mode Transient Immunity). Tym sposobem, na dłuższą metę, potrzeba dedykowanych sterowników bramki. Jeden z nich to układ LMG1210 z firmy Texas Instruments, który zapewnia m.in. napięcie 5 V bramkom normalnie wyłączonych tranzystorów GaN FET. W przypadku normalnie załączonych tranzystorów GaN FET, potrzeba ujemnego napięcia bramki, w celu ich wyłączenia. Jest to niezwykle trudne do osiągnięcia dla mnóstwa przełączników zasilania. Zamiast tego dołącza się - w sposób szeregowy, tranzystor krzemowy MOSFET do normalnie załączonych tranzystorów GaN FET, tzn. bramki ostatnich z wymienionych tranzystorów złączane są ze źródłami pierwszych tranzystorów. Jest to wprost tranzystor kaskodowy GaN FET o schemacie przedstawionym na rysunku 2 (z prawej strony).

Rysunek 2. Po lewej stronie: symbol normalnie załączonego tranzystora GaN FET.
Po prawej stronie: schemat kaskodowego tranzystora GaN FET

Zasadniczymi wadami kaskodowych tranzystorów GaN FET są: wysokie straty przełączania, duży prąd Irr oraz spora pojemność wyjściowa. Pierwsze dwie wady wynikają z trzeciej wady. Trzecia wada to natomiast suma pojemności tranzystora GaN FET i tranzystora MOSFET - nie tylko sama pojemność tranzystora GaN FET. Dodatkowo tranzystory kaskodowe GaN FET pracują jedynie z maksymalną szybkością narastania napięcia 70 V/ns, względem 150 V/ns dla innych tranzystorów GaN, co ma zapobiegać przebiciu lawinowemu tranzystora MOSFET. Chociaż kaskodowe tranzystory GaN FET są łatwiejsze w zastosowaniu, to jednak zapewniają one o wiele gorszą wydajność rozwiązań. Do wysterowania kaskodowymi tranzystorami GaN FET można zastosować m.in. sterownik bramki UCC5350-Q1 firmy Texas Instruments.

Rysunek 3. Logo firmy Texas Instruments

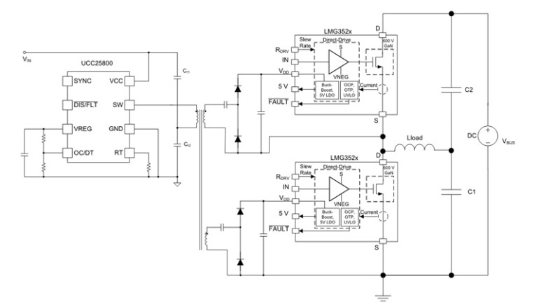
Integracja sterownika bramki z wbudowaną regulacją napięcia polaryzacji, a także normalnie załączonymi tranzystorami GaN FET pomaga przezwyciężyć problemy projektowe powiązane z normalnie wyłączonymi tranzystorami GaN FET i tranzystorami kaskodowymi GaN FET. Dla przykładu weźmy tranzystor LMG3522R030-Q1 z firmy Texas Instruments, o napięciu źródło-dren 650 V, czy rezystancji włączenia 30 mΩ. Wbudowany w ten tranzystor sterownik bramki zapewnia niskie straty przełączania - to zwiększa częstotliwość przełączania wspomnianego tranzystora. Dzięki uwzględnieniu przetwornicy buck-boost w tranzystorach LMG3522R030-Q1, istnieje możliwość prac tych tranzystorów z zasilaniem 9-18 V, co ułatwia projektowanie z punktu widzenia najwazniejszych aplikacji. Na rysunku 4 widnieje przykładowa konfiguracja półmostkowa z uwzględnieniem tranzystorów LMG3522R030-Q1. Dla otrzymania lepszego w istocie rozwiązania można zastosować m.in. układ UCC25800-Q1 - sterownik transformatora o dość niskim poziomie zakłóceń elektromagnetycznych. Alternatywnie może to być również, jeżeli potrzeba, niskoprofilowa przetwornica DC/DC - o oznaczeniu: UCC14240-Q1. Wszystkie wymienione podzespoły są produkcji Texas Instruments.

Rysunek 4. Przykładowa konfiguracja półmostkowa z wykorzystaniem tranzystorów LMG3522R030-Q1
Wideo
Firma: Texas Instruments (TI)
Tematyka materiału: azotek galu, GaN, HEMT, MOSFET, Texas Instruments, TI
AUTOR
Źródło
e2e.ti.com
Udostępnij
Zobacz wszystkie quizy
Quiz weekendowy
Theremin
1/10 Lew Termen i Leon Theremin to ta sama osoba. Które nazwisko pojawiło się później?
UK Logo
Elektronika dla Wszystkich
Zapisując się na nasz newsletter możesz otrzymać GRATIS
najnowsze e-wydanie magazynu "Elektronika dla Wszystkich"