Serwisy partnerskie:
Close icon
Serwisy partnerskie

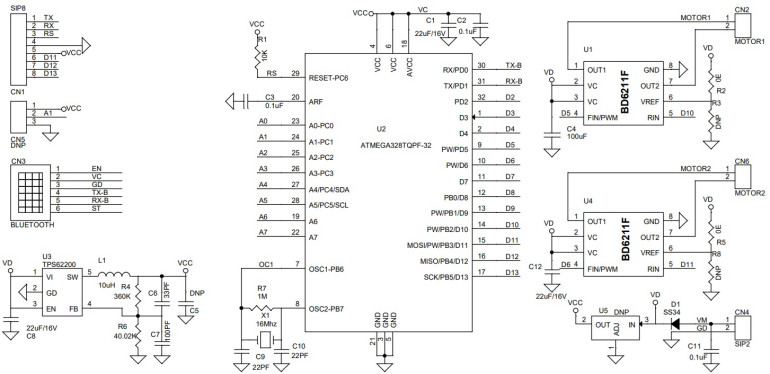
Bezprzewodowy kontroler samochodu-robota Bluetooth

Article Image
Elmax
Projekt ten przedstawia kontroler samochodu-robota wykorzystujący bezprzewodowy kontroler Bluetooth, umożliwiający użytkownikom sterowanie małym samochodem-robotem za pomocą smartfona i aplikacji na Androida. System składa się z mikrokontrolera Arduino (ATMEGA328), modułu Bluetooth HC-05, dwóch sterowników silnika BD6211 H-Bridge oraz wbudowanego przetwornika DC-DC, który dostarcza napięcie 5 V do mikrokontrolera i powiązanych obwodów.

Obwód działa na baterii 6 V DC, co czyni go idealnym wyborem do małych i średnich zastosowań w czołgach i samochodach-robotach. Każdy kanał mostka H może obsługiwać prądy do 1 A.

Cechy

  • Zasilanie: bateria 6 V
  • Prąd obciążenia silnika 1 A każdy, dwa silniki 2 A
  • Złącze header do podłączenia silników
  • Złącze header do podłączenia zasilania
  • Wbudowane 8-pinowe złącze header do programowania/bootloadera Arduino
  • Otwory montażowe 4 x 4 mm
  • Wymiary płytki drukowanej 43,02 x 32,23 mm

Piny Arduino

  • Cyfrowe PWM D5>> U1-H-Bridge PWM/Dir (silnik 1)
  • Cyfrowy PWM D10>> U1-H-Bridge Dir (silnik 1)
  • Cyfrowe PWM D6>> U2-H-Bridge PWM/Dir (silnik 2)
  • Cyfrowy PWM D11>> U2-H-Bridge Dir (silnik 2)
  • Cyfrowy pin TX >> Pin Bluetooth HC-05 RX
  • Cyfrowy pin RX >> Pin Bluetooth HC-05 TX

Pobierz i przetestuj projekt

Użytkownicy mogą pobrać kod Arduino i aplikację na Androida, aby przetestować projekt. Kod umożliwia samochodowi poruszanie się do przodu, ...

Aby kontynuować czytanie wykup prenumeratę
Kup teraz
Galeria
DATA SHEET
Wideo
Firma:
AUTOR
Źródło
Elektronika dla Wszystkich marzec 2026
Udostępnij
Zobacz wszystkie quizy
Quiz weekendowy
Theremin
1/10 Lew Termen i Leon Theremin to ta sama osoba. Które nazwisko pojawiło się później?
UK Logo
Elektronika dla Wszystkich
Zapisując się na nasz newsletter możesz otrzymać GRATIS
najnowsze e-wydanie magazynu "Elektronika dla Wszystkich"