Układy FlyBack
Seria TOP252-262
Układy serii TOP należą do najpopularniejszych zintegrowanych przetwornic typu FlyBack. Ich główną charakterystyczną cechą jest sposób zasilania. W momencie startu wewnętrzne bloki zasilane są poprzez obwód klucza wyjściowego, natomiast po rozruchu, w czasie ciągłej pracy, zasilanie pobierane jest poprzez wejście pętli sprzężenia zwrotnego sterującego modulatorem szerokości impulsu. Takie rozwiązanie zmniejsza liczbę elementów zewnętrznych i eliminuje wyprowadzenia przeznaczone do zasilania. Ponadto można w nich zaprogramować maksymalną szerokość impulsu, wartość prądu zabezpieczenia przeciwzwarciowego oraz ustawić jedną z dwóch częstotliwości pracy: 66 i 132 kHz. Wyposażone są one również w układ łagodnego startu oraz rozwiązania do minimalizacji zakłóceń.
Typowy schemat aplikacyjny układu pokazany jest na rysunku 1. Wejście V służy do zaprogramowania zabezpieczenia przed zbyt wysokim i niskim napięciem zasilania, co wpływa również na maksymalny współczynnik wypełnienia, natomiast wyprowadzenie X ustala maksymalny prąd klucza.
Na stronie firmy Power-Integrations można skorzystać z gotowego programu do obliczenia parametrów elementów przetwornicy, w następnym przykładzie zaprezentuję przykład ich obliczenia.
Kontrolery serii UC3842...UC3845
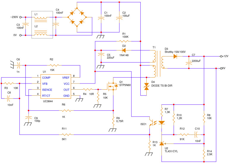
Rodzina tych układów pomimo, że zawiera już nieco przestarzałe rozwiązania należała do najbardziej popularnych sterowników przetwornic FlyBack i nadal jest szeroko stosowana. Kontroler jest przeznaczony do pracy w trybie prądowym (rozwiązanie to jest coraz rzadziej stosowane). Działanie układu w tym trybie polega na tym, że na wejście modulatora szerokości impulsu nie podaje się sygnału bezpośredniego z generatora, a wartość spadku napięcia na rezystorze pomiarowym włączonym w uzwojenie pierwotne na neutralnej elektrodzie klucza.
Schemat aplikacyjny z układem UC3844 pokazano na rysunku 2. Na podstawie tego schematu zaprojektujemy transformator do przetwornicy o mocy 100 W i napięciu wyjściowym 12 V. Zazwyczaj przyjmuje się, że przetwornica powinna pracować przy niskim współczynniku wypełnienia – ok. 30%, co jest wartością najbardziej optymalną w większości przypadków. Następnie przyjmiemy stosunek składowej stałej strumienia do składowej zmiennej przy maksymalnej mocy wyjściowej równy 1/5 oraz współczynnik AL rdzenia transformatora równy 100.