Serwisy partnerskie:
Close icon
Serwisy partnerskie

Tester tranzystorów bipolarnych

Article Image
Elmax
Opisany układ to tester tranzystorów, który znajdzie zastosowanie w pracowni każdego elektronika. Wskazuje on m.in. typ tranzystora (NPN lub PNP) oraz jego ewentualne uszkodzenie. Jedną z jego zalet jest to, że w spoczynku nie pobiera prądu, zaś drugą, że nie musimy znać kolejności wyprowadzeń tranzystora. Wkładamy do gniazda tak, jak nam pasuje. Układ rozpatruje kilka możliwych konfiguracji i po rozpoznaniu zaświeca odpowiednią diodę sygnalizującą.

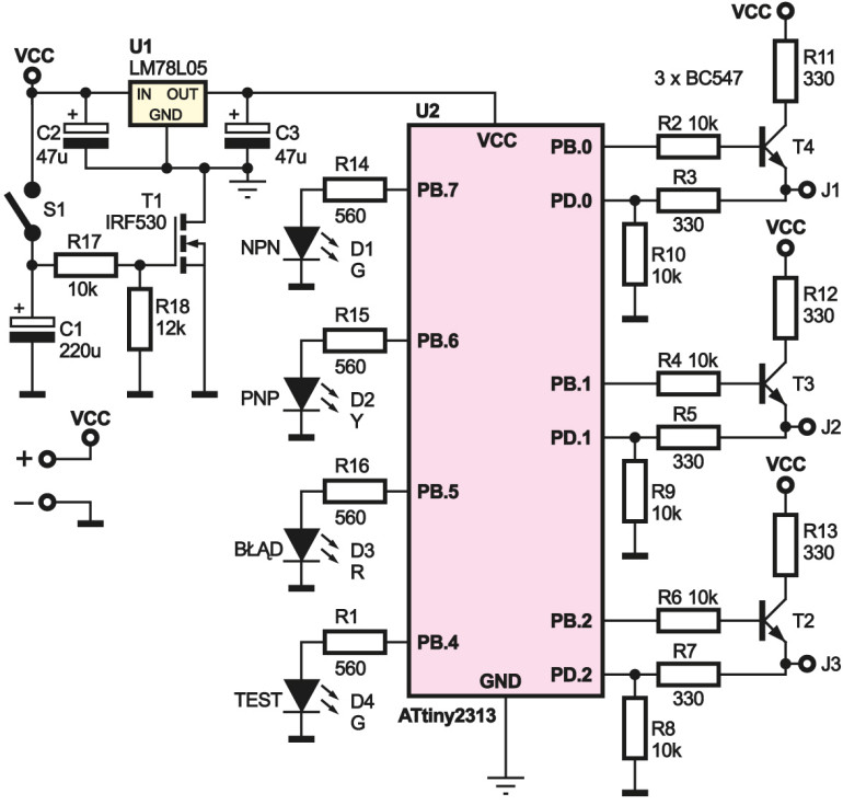
Schemat ideowy (rysunek 1) zawiera niewiele elementów, więc układ można szybko zmontować. Można go podzielić na dwa bloki. Pierwszym jest wyłącznik czasowy i stabilizator napięcia. Po naciśnięciu przycisku S1 ładuje się kondensator C1, a gdy przycisk ten jest „zwolniony”, C1 rozładowuje się przez oporniki R17 i R18. Czas podtrzymywania napięcia jest wyznaczony przez te rezystory i kondensator C1. Gdy na bramce tranzystora T1 występuje stan wysoki, wtedy zaczyna przewodzić i włącza się układ testera. Napięcie zostało doprowadzone do mikrokontrolera przez mały stabilizator LM78L05. 

Rysunek 1.

Drugą częścią układu jest tester – sprawdza on, czy podłączony do zacisków J1–J3 tranzystor, jest NPN, PNP czy uszkodzony. 

Porty PB.0–PB.2 i PD.0–PD.2 są odpowiednio ustawiane, aby możliwe było sprawdzenie polaryzacji tranzystora.

Porty PB.4-PB.7 sterują diodami. Dioda LED D1 jest koloru zielonego i sygnalizuje, że sprawdzany tranzystor jest typu NPN, D2 jest żółta – wskazuje na tranzystor PNP, D3 – czerwona – błąd (to znaczy, że tranzystor jest uszkodzony lub nie został podłączony), natomiast dioda D4 sygnalizuje rozpoczęcie testowania.

Praktycznie wszystkie rezystory zastosowane są do obniżenia poboru prądu i zabezpieczenia wejść/wyjść mikroprocesora.

Montaż i uruchomienie

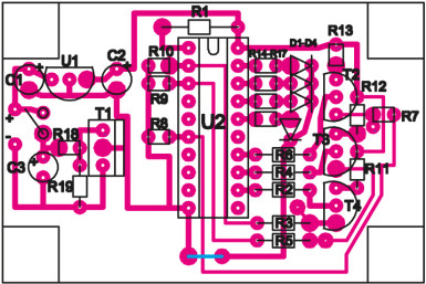
Układ można zmontować na płytce pokazanej na rysunku 2. Płytka została zaprojektowana w programie AutoCAD (możną ją ściągnąć z Elportalu). Montaż jest klasyczny i nie wymaga szerszego objaśniania. Poprawnie zmontowany działa od razu.

Rysunek 2.

Obsługa 

Wkładamy tranzystor do pinów J1-J3 (kolejność wyprowadzeń obojętna). Jak już testowany tranzystor jest w gnieździe, naciskamy przycisk TEST, po naciśnięciu zaświeca się odpowiednia dioda, sygnalizująca stan tranzystora. 

Wykaz elementów
R1,R14-R16
560Ω
R2,R4,R6,R8-R10,R17
10kΩ
R3,R5,R7,R11-R13
330Ω
R18
12kΩ
C1
220µF
C2,C3
47µF
D1,D4
LED zielona (5mm)
D2
LED żółta (5mm)
D3
LED czerwona (5mm)
T1
IRF530
T2-T4
BC547
U1
LM78L05
U2
ATtiny2313
S1
mikroswitch

Od Redakcji. Prezentowany projekt jest pracą nadesłaną przez młodego Autora jako rozwiązanie zadania głównego Szkoły Konstruktorów. Warto potraktować ten układ jako punkt wyjścia do realizacji innych tego rodzaju testerów i mierników, między innymi do badania tranzystorów MOSFET z kanałem N i P oraz innych elementów, w tym diod, LED, fotodiod, fototranzystorów, itp.

Firma:
Tematyka materiału: tester tranzystorów
AUTOR
Źródło
Elektronika dla Wszystkich grudzień 2010
Udostępnij
Zobacz wszystkie quizy
Quiz weekendowy
Theremin
1/10 Lew Termen i Leon Theremin to ta sama osoba. Które nazwisko pojawiło się później?
UK Logo
Elektronika dla Wszystkich
Zapisując się na nasz newsletter możesz otrzymać GRATIS
najnowsze e-wydanie magazynu "Elektronika dla Wszystkich"