Serwisy partnerskie:
Close icon
Serwisy partnerskie

Czujnik prądu low-side 10 μA…10 mA

Article Image
Elmax
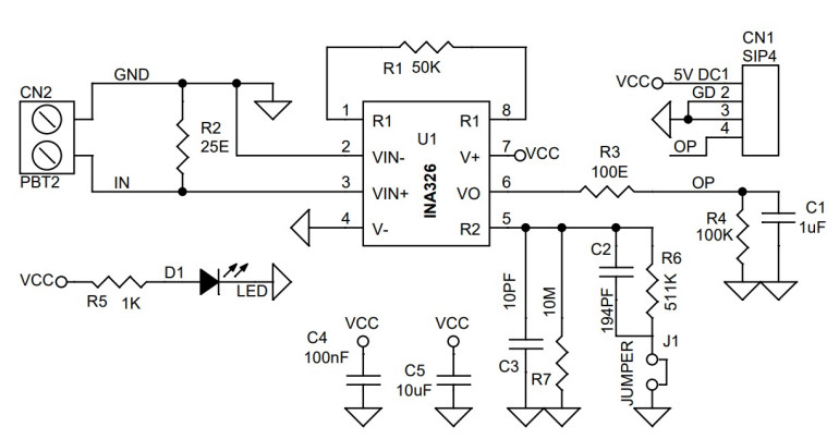
To jednozasilaczowe, niskoprądowe rozwiązanie dokładnie wykrywa prąd obciążenia w zakresie od 10 μΑ do 10 mA. Unikalny, ale prosty obwód przełączania wzmocnienia został zaimplementowany w celu dokładnego pomiaru trzydekadowego zakresu prądu obciążenia. Liniowy zakres wyjściowy wynosi od 100 mV do 4,90 V. Zastosowano wzmacniacz instrumentalny INA326, ponieważ pożądane jest wykrywanie po stronie niskiej, gdyż napięcie w trybie wspólnym znajduje się blisko ziemi. W związku z tym rozwiązanie do wykrywania prądu jest niezależne od napięcia magistrali, co pozwala na użycie wzmacniaczy wejściowych/wyjściowych typu rail-to-rail (RRIO) z pojedynczym zasilaniem. Niskoprądowe wykrywanie prądu umieszcza rezystor bocznikowy między obciążeniem systemu a masą. Prąd pobierany przez obciążenie generuje napięcie na rezystorze bocznikowym. Napięcie wyjściowe obwodu jest równe natężeniu prądu na rezystorze bocznikowym i wzmocnieniu wzmacniacza. Rezystor o wysokiej wartości jest używany jako bocznik do dokładnego wykrywania prądu. Zaleca się stosowanie rezystora bocznikowego R2 o tolerancji 0,1%.
Schemat czujnika prądu

Cechy

  • Zasilanie 5 V DC
  • Zakres prądu wejściowego od 10 µA do 10 mA
  • Wyjście 100 mV (0,1 V) do 4,90 V
  • Dioda LED zasilania na płytce
  • Bardzo mała płytka
  • Wymiary płytki drukowanej 28,10×17,30 mm
Schemat połączeń

Połączenia

  • CN1: Pin 1 = VCC 5 V DC, Pin 2 = GND, Pin 3 = GND, Pin 4 = Wyjście od 100 mV do 5 V
  • CN2: Pin 1 = wejście prądowe, Pin 2 = GND
  • D1: Dioda LED zasilania
  • J1: Ustawienie wzmocnienia
Wykaz elementów

Źródło: Obwód pochodzi z noty aplikacyjnej Texas Instruments

Aby kontynuować czytanie wykup prenumeratę
Kup teraz
Galeria
DATA SHEET
Wideo
Firma:
AUTOR
Źródło
www.electronics-lab.com
Udostępnij
Zobacz wszystkie quizy
Quiz weekendowy
Theremin
1/10 Lew Termen i Leon Theremin to ta sama osoba. Które nazwisko pojawiło się później?
UK Logo
Elektronika dla Wszystkich
Zapisując się na nasz newsletter możesz otrzymać GRATIS
najnowsze e-wydanie magazynu "Elektronika dla Wszystkich"