Wzmacniacze sterowane napięciem to często relatywnie proste układy realizujące ważną dla syntezy analogowej funkcję. W poprzednim artykule wzmacniacz tego typu był elementem jednego z przykładowych oscylatorów i odpowiadał za modulację sygnałem LFO. Oparty był na dość popularnym układzie LM13700, który także występował w roli oscylatora. Zaczniemy więc od tego prostego układu.
LM13700 jako VCA/modulator
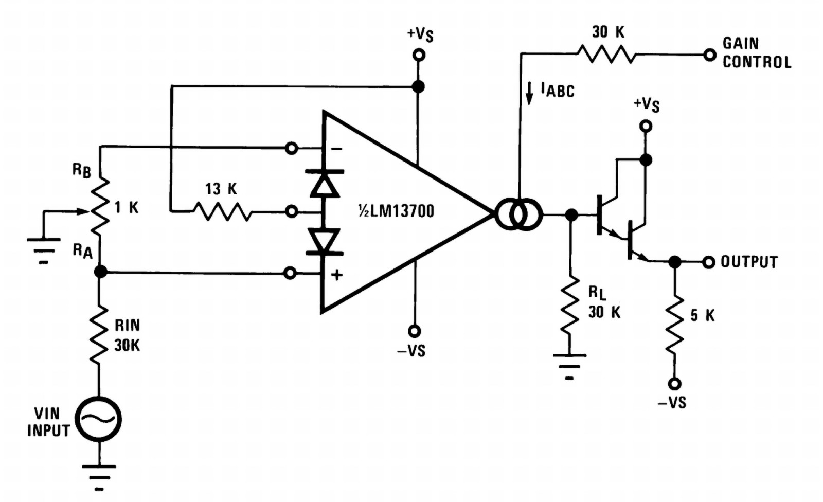
Na rysunku 1 przedstawiono schemat VCA z noty katalogowej LM13700 (rysunek 20 w nocie katalogowej). LM13700 to wzmacniacz transkonduktancyjny, czyli zamieniający sygnał napięciowy na prądowy. Sygnał ten jest konwertowany ponownie na napięcie i buforowany przez dwutranzystorowy układ Darlingtona, który stanowi integralną część struktury układu scalonego. Wzór na wzmocnienie układu wygląda następująco:
gdzie:
- Ab to wzmocnienie bufora wyjściowego, typowo 0,84,
- Ri to wartość rezystancji wejściowej,
- Rl to wartość rezystancji obciążenia,
- Id to prąd diod linearyzujących,
- Iabc to prąd polaryzacji wzmacniacza (amplifier bias current).
Prąd Id powinien być wyższy od prądu wejściowego wzmacniacza – zwykle przyjmuje się wartość 1 mA. Układ z prezentowanego schematu oferuje zmienne wzmocnienie od –30 dB do ~0 dB dla zakresu napięć sterujących od około –13 V do +15 V. By osiągnąć współczynnik zniekształceń harmonicznych (THD) poniżej 0,1%, amplituda sygnału wejściowego powinna być niższa niż 50 mVpp, stąd podane wartości na schemacie dla rezystora Rin i potencjometru Rb – układ może zatem pracować amplitudą wejściową do 1 Vpp. Dodatkowo potencjometr ten pozwala zredukować napięcie niezrównoważenia. Warto pamiętać, iż prądy maksymalne Id i Iabc nie mogą przekroczyć 2 mA. Wartość Rabc (tutaj 30 kΩ) należy dobrać stosownie do poziomów sygnału kontrolnego.
Wśród hobbystów korzystających z układu LM13700 do budowy syntezatorów i innych układów audio panuje powszechne, błędne przekonanie, iż jest to problematyczny, zły i wysoce zaszumiony układ. W opinii Autora ta opinia wynika z dwóch czynników: niezrozumienia specyfiki układów transkonduktancyjnych oraz dużej ilości podróbek tego układu obecnych na rynku, szczególnie jeżeli chodzi o układy w obudowach DIP. Texas Instruments nie produkuje wariantu DIP od dłuższego czasu, więc „w naturze” ten wariant zazwyczaj jest podróbką z Chin, a nie oryginalną końcówką magazynową. Układy w obudowach SOIC są powszechnie dostępne w dużych hurtowniach, a przy tym są tanie. Na znanym portalu aukcyjnym ceny tych układów są trzykrotnie zawyżone. Ze względu na naturę sygnałów, z jakimi LM13700 pracuje, należy zachować szczególną uwagę przy projektowaniu płytki drukowanej. To nie jest układ do użycia na płytkach uniwersalnych czy stykowych. Pole masy jest rekomendowane, a nawet wręcz konieczne. W układach amatorskich ta rekomendacja jest często ignorowana, podobnie jak standardowe wymogi dla wzmacniaczy niskoszumnych: jak najmniejsze odległości komponentów od samego wzmacniacza czy stosowanie kondensatorów odsprzęgających o różnych wartościach pojemności, przy czym te najmniejsze powinny być najbliżej pinów zasilania. Oryginalny układ scalony na poprawnie zaprojektowanej płytce powinien działać bez zastrzeżeń.