Serwisy partnerskie:
Close icon
Serwisy partnerskie

Dwukanałowy przełącznik typu high-side z funkcją pomiaru prądu

Article Image
Elmax
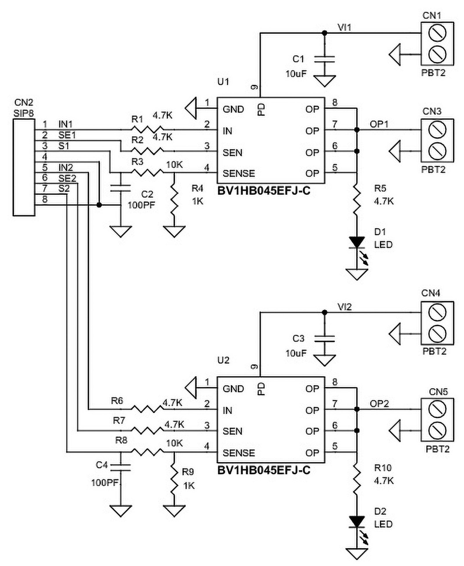
Ten projekt to dwukanałowy, inteligentny przełącznik typu „high-side” zaprojektowany do wytrzymałych systemów zasilania w motoryzacji i przemyśle. Umożliwia on bezpieczne sterowanie dwiema liniami zasilania, oferując wbudowany pomiar prądu w czasie rzeczywistym oraz zestaw zabezpieczeń, w tym ochronę przed zwarciem i przegrzaniem. Układ wykrywa przerwy w obwodzie oraz automatycznie wyłącza się przy niskim napięciu, co zwiększa niezawodność. Dzięki diagnostyce, moduł umożliwia monitorowanie stanu obciążenia przez mikrokontroler. Jest to kompaktowe rozwiązanie do zarządzania energią w trudnych warunkach.

Jest to dwukanałowy przełącznik wysokoprądowy przeznaczony do zastosowań motoryzacyjnych. Posiada wbudowaną funkcję ograniczenia nadprądu, funkcję zabezpieczenia termicznego, funkcję wykrywania otwartego obciążenia, funkcję wyłączania przy niskiej mocy wyjściowej itp. Posiada również funkcję pomiaru prądu obciążenia wyjściowego.

  • Rezystory R1, R2, R6, R7 ograniczają rezystancję dla uderzeń prądowych ujemnych
  • Rezystory R3, R8, kondensatory C2, C4 służą jako filtry tłumiące zakłócenia

Cechy

  • Napięcie zasilania od 6 V do 28 V DC
  • Rezystancja w stanie przewodzenia 45 mΩ
  • Wbudowana funkcja pomiaru prądu
  • Wbudowany podwójny TSD (Uwaga)
  • Wbudowana funkcja zabezpieczenia przed przetężeniem (OCP)
  • Wbudowana funkcja zabezpieczenia termicznego (TSD)
  • Wbudowana funkcja wykrywania otwartego obciążenia
  • Wbudowana funkcja wyłączenia przy niskim napięciu wyjściowym (UVLO)
  • Wbudowane wyjście diagnostyczne
  • Częstotliwość wejściowa 1 kHz
  • Przełącznik MOSFET typu N z niską rezystancj...
Aby kontynuować czytanie wykup prenumeratę
Kup teraz
Galeria
DATA SHEET
Firma:
AUTOR
Źródło
www.electronics-lab.com
Udostępnij
Zobacz wszystkie quizy
Quiz weekendowy
Theremin
1/10 Lew Termen i Leon Theremin to ta sama osoba. Które nazwisko pojawiło się później?
UK Logo
Elektronika dla Wszystkich
Zapisując się na nasz newsletter możesz otrzymać GRATIS
najnowsze e-wydanie magazynu "Elektronika dla Wszystkich"