Serwisy partnerskie:
Close icon
Serwisy partnerskie

Przetwornica step up z wejściem 5 V i wyjściem 12 V

Article Image
Elmax
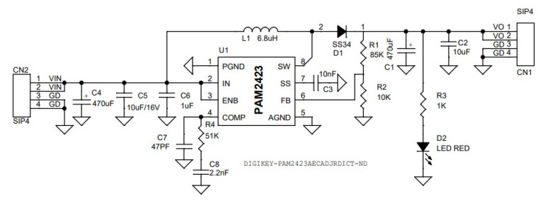
Ta wysokowydajna przetwornica DC/DC o częstotliwości pracy 520 kHz pracująca trybie prądowym może bardzo efektywnie wytwarzać napięcie 12 V z napięć wejściowych od 3,6 V do 5,5 V.

Projekt zbudowany jest na bazie układu PAM2423, który zawiera zintegrowany klucz MOSFET mocy obsługujący prąd szczytowy do 5,5 A. Układ scalony zawiera prostą pętlę sprzężenia zwrotnego i umożliwia optymalizację doboru komponentów, kosztów i wydajności prądowej w szerokim zakresie zastosowań. Dodatkowe funkcje to programowalna zewnętrznie funkcja miękkiego startu ułatwiającą kontrolę prądu rozruchowego, wewnętrzne zabezpieczenie przed przepięciem (OVP), zabezpieczenie nadprądowe, blokadę przy zbyt niskim napięciu i wyłączenie termiczne.

Rysunek 1. Schemat ideowy układu
Rysunek 2. Sposób podłączenia wzmacniacza

Najważniejsze parametry układu:

  • zasilanie napięciem 5 V DC (3,6...5,5 V),
  • napięcie wyjściowe 12 V DC,
  • prąd obciążenia do 500 mA,
  • sygnalizacja napięcia na wyjściu – dioda LED,
  • sprawność do 90%,
  • częstotliwość pracy przetwornicy 520 kHz,
  • funkcja miękkiego startu
  • wbudowane zabezpieczenie przeciwprzepięciowe (OVP),
  • blokada działania przy ...
Aby kontynuować czytanie wykup prenumeratę
Kup teraz
Galeria
DATA SHEET
Wideo
Firma:
Tematyka materiału: Przetwornica step up, PAM2423, MOSFET
AUTOR
Źródło
www.electronics-lab.com
Udostępnij
Zobacz wszystkie quizy
Quiz weekendowy
Theremin
1/10 Lew Termen i Leon Theremin to ta sama osoba. Które nazwisko pojawiło się później?
UK Logo
Elektronika dla Wszystkich
Zapisując się na nasz newsletter możesz otrzymać GRATIS
najnowsze e-wydanie magazynu "Elektronika dla Wszystkich"