Serwisy partnerskie:
Close icon
Serwisy partnerskie

Sterownik ksenonowej lampy błyskowej

Article Image
Elmax
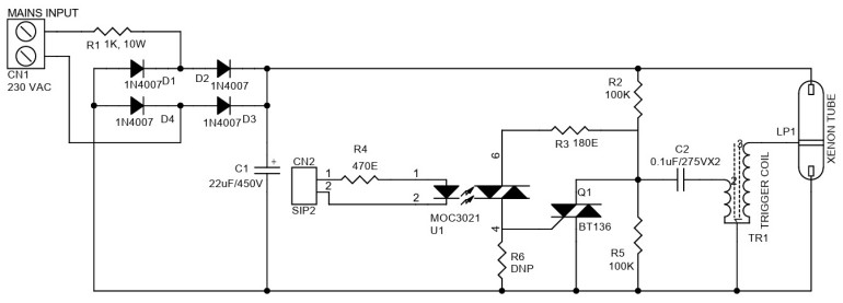
Jest to płytka sterownika lampy ksenonowej i składa się z obwodu konwertera wysokiego napięcia AC na DC, kondensatora magazynującego DC, obwodu wyzwalającego, który odpali lampę ksenonową, transoptora do sterowania błyskami itp. Obwód wymaga napięcia 220 VAC i impulsu wyzwalającego, który powinien wynosić od 3 V do 5 V. Wejściowy impuls wyzwalający jest optycznie izolowany i może być połączony z Arduino lub innymi obwodami. Obwód działa dobrze z częstotliwością wyzwalania od 2 Hz do 10 Hz.
Uwaga! Płyta działa pod śmiertelnym napięciem i posiada kondensatory masowe, które przechowują znaczny ładunek, nawet po odłączeniu od źródła zasilania. Przypadkowy kontakt może prowadzić do uszkodzenia sprzętu laboratoryjnego, obrażeń personelu lub śmierci. Podczas sondowania i obsługi tej płytki należy zachować szczególną ostrożność. Należy zawsze przestrzegać normalnych laboratoryjnych środków ostrożności.
Light icon

Projekt można przetestować za pomocą prostego kodu Arduino, który jest dostępny do pobrania. Podłącz pin D4 do wejścia wyzwalającego i ciesz się magią lampy błyskowej.

Schemat ideowy

Cechy

  • Zasilanie 220 V AC
  • Częstotliwość błysku 2...10 Hz
  • Wejście wyzwalające 3 V do 5 V DC
  • Wejście wyzwalające izolowane optycznie
  • Otwory montażowe PCB 4×4 mm
  • Wymiary płytki drukowanej 73,66×43,18 mm

Połączenia

  • CN1: styk 1 220 V AC pod napięciem, styk 2 GND
  • CN2: Pin 1 Wejście wyzwalania 5 V, Pin 2 GND (Wejście wyzwalania lampy błyskowej 3 V do 5 V)
  • CN3: Pin 1 Anoda lampy błyskowej, Pin 2 Wyzwalacz lampy błyskowej, Pin 3 Katoda lampy błyskowej

Aby kontynuować czytanie wykup prenumeratę
Kup teraz
Galeria
DATA SHEET
Wideo
Firma:
AUTOR
Źródło
Elektronika dla Wszystkich grudzień 2024
Udostępnij
Zobacz wszystkie quizy
Quiz weekendowy
Theremin
1/10 Lew Termen i Leon Theremin to ta sama osoba. Które nazwisko pojawiło się później?
UK Logo
Elektronika dla Wszystkich
Zapisując się na nasz newsletter możesz otrzymać GRATIS
najnowsze e-wydanie magazynu "Elektronika dla Wszystkich"