Serwisy partnerskie:
Close icon
Serwisy partnerskie

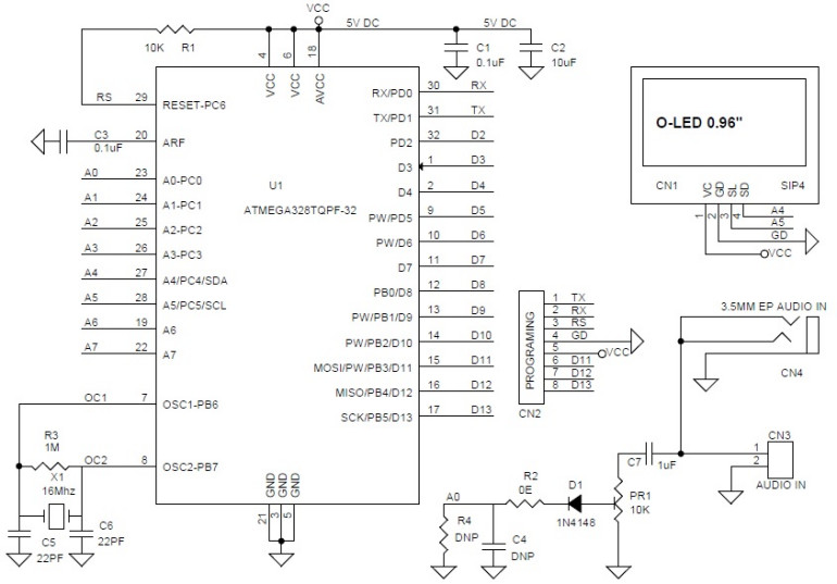
Analogowy miernik VU z wyświetlaczem OLED - kompatybilny z Arduino

Article Image
Elmax
Jest to analogowy miernik VU z wyświetlaczem OLED 0,96". Projekt zbudowany z wykorzystaniem wyświetlacza OLED 0,96", mikrokontrolera Atmega328, gniazda audio EP 3,5 mm do wejścia sygnału audio. Ten kompatybilny z Arduino sprzęt można zaprogramować za pomocą Arduino IDE. Zasilanie 5 V DC.

Specyfikacja

  • Zasilanie robocze: 5 V DC
  • Wyświetlacz OLED 0,96″
  • Kompatybilność z Arduino
  • Wymiary płytki drukowanej: 40,48×27,31 mm

Połączenia

  • CN4 lub CN3: Wejście sygnału audio (ze słuchawek lub sygnału audio)
  • Potencjometr trymera PR1: Regulacja poziomu sygnału audio
  • CN2: Złącze programowania
  • CN1: wyświetlazc OLED 0,96 cala - 4-pinowy

Zasoby

Programowanie Arduino

Kod Arduino jest dostępny do pobrania w celu przetestowania projektu. Układ ATMEGA328 jest wymagany do flashowania bootloadera przed zaprogramowaniem mikrokontrolera za pomocą Arduino IDE. Więcej informacji można znaleźć pod adresem: https://www.arduino.cc/en/Tutorial/BuiltInExamples/ArduinoToBreadboard

Aby kontynuować czytanie wykup prenumeratę
Kup teraz
Galeria
DATA SHEET
Firma:
AUTOR
Źródło
www.electronics-lab.com
Udostępnij
Zobacz wszystkie quizy
Quiz weekendowy
Theremin
1/10 Lew Termen i Leon Theremin to ta sama osoba. Które nazwisko pojawiło się później?
UK Logo
Elektronika dla Wszystkich
Zapisując się na nasz newsletter możesz otrzymać GRATIS
najnowsze e-wydanie magazynu "Elektronika dla Wszystkich"