Poniedziałek, 9:00, telefon od klienta.
- Halo, Michał?
- Nooo, cześć, co Cię sprowadza?
- Słuchaj, pamiętasz ten ostatni prototyp zasilacza, który niedawno nam wysłałeś?
- Pamiętam, wszystko z nim w porządku?
- W porządku jak najlepszym, tylko zapomnieliśmy, że do jednego opampa przyda się kawałek minusa, tak chociaż z -4 V. Wydajność prądowa bez znaczenia. Ogarniesz coś?
- Coś się wymyśli - odeślij, dolutuję to i owo.
Jeżeli układ z zamierzenia ma korzystać z napięć ujemnych, na przykład do zasilania wzmacniaczy operacyjnych lub innych układów analogowych, to uwzględnia się ten fakt na etapie projektowania zasilacza do owego układu. Zostaje wtedy użyty transformator z dwoma uzwojeniami, drugi prostownik, drugi filtr, stabilizatory etc. Problem pojawia się, kiedy mamy układ zasilany napięciem dodatnim (złożony np. z mikrokontrolera, wyświetlacza, modułu Wi-Fi), a wspomniane napięcie ujemne jest potrzebne tylko dla jednego, małego wzmacniacza operacyjnego, który wzmacnia napięcie z jakiegoś czujnika. Chodzi tylko o to, aby ów wzmacniacz prawidłowo przetwarzał sygnał bliski 0 V, więc to ujemne napięcie nie musi być „kosmicznie” wysokie - z reguły wystarczy potencjał względem masy na poziomie -4…-3 V. Wymagana wydajność prądowa też jest w takich sytuacjach niewysoka, wynosi przeważnie kilkanaście miliamperów. Mało tego - nawet stabilizacja nie jest konieczna, gdyż PSRR wzmacniacza i tak zrobi swoje.
I co począć w takim przypadku? Dostawiać drugi transformator albo przetwornicę izolowaną do wytworzenia tego napięcia? Niby można, ale w wielu przypadkach wcale nie trzeba tego robić. Przecież to są dodatkowe koszty, masa, rozmiary - oszczędzajmy wszędzie tam, gdzie ma to sens.
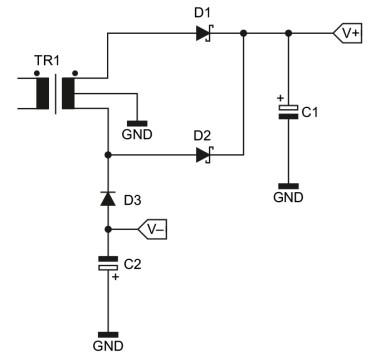
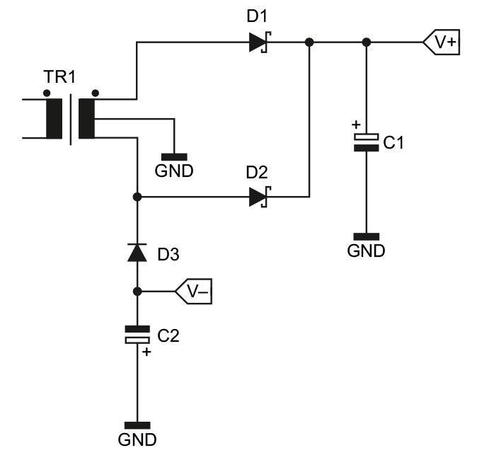
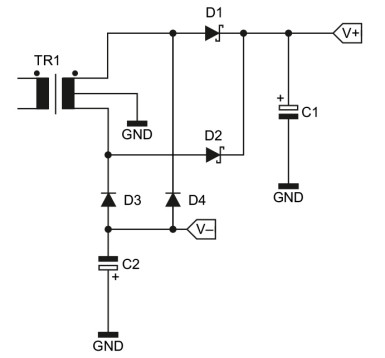
W przypadku zasilacza omawianego na wstępie mieliśmy do czynienia z transformatorem sieciowym o dzielonym uzwojeniu, który dostarczał napięcie dodatnie. W prostowniku znalazły się diody Schottky’ego (D1 i D2), co pozwoliło zminimalizować spadek napięcia i zapewnić możliwie wysokie napięcie wejściowe stabilizatora liniowego. W tej sytuacji dodałem tylko dwa elementy, jak na rysunku 1. Dioda D3 „wyciąga” prąd z kondensatora C2 w ujemnych półokresach sinusoidy, w których dioda D2 jest zatkana. Rozwiązanie bardzo proste, tanie i zapewniało napięcie ujemne o niezbyt wygórowanych parametrach. W tym układzie to wystarczyło.
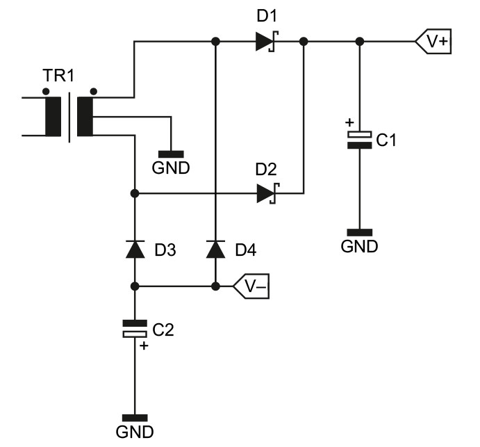
Z racji niesymetrycznego obciążenia uzwojeń tworzy się składowa stała prądu w uzwojeniu wtórnym, co podmagnesowuje rdzeń. Trzeba zwrócić na to uwagę przy pobieraniu większego prądu z zasilacza napięcia ujemnego, bo w takich warunkach rdzeń traci przenikalność, co pogarsza sprawność. Wystarczy tylko jedna modyfikacja w postaci dodania diody D4 (rysunek 2). Można zauważyć, że w tej chwili cały prostownik tworzy elegancki mostek Graetza.
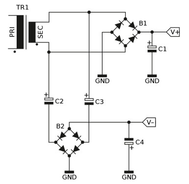
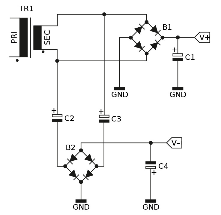
Jednak nie zawsze mamy do dyspozycji transformator z dzielonym uzwojeniem wtórnym. Prawdę mówiąc, w nowoczesnych układach to dosyć rzadko spotykane rozwiązanie. Częściej mamy do czynienia z sytuacją, w której pojedyncze uzwojenie wtórne jest podłączone do wejścia prostownika w układzie Graetza. Czymś w pełni prawidłowym byłoby użycie drugiego uzwojenia, do zasilenia drugiego prostownika - jednak nie zawsze jest to możliwe i/lub opłacalne. Użycie układu jak z rysunku 1 lub rysunku 2 nie jest możliwe, cóż więc czynić? Można „dobudować” prosty obwód składający się z dwóch kondensatorów elektrolitycznych, które zapewnią polaryzację diod w drugim mostku Graetza (rysunku 3). W praktycznych zastosowaniach kondensatory C2 i C3 mają pojemność rzędu 1000 μF lub więcej, co pozwala na pobranie z „ujemnego” wyjścia tak powstałego zasilacza prądu o natężeniu kilkudziesięciu miliamperów. Jedyną przeszkodą jest tutaj reaktancja kondensatorów. Trzeba również mieć na uwadze spadek napięcia na tychże kondensatorach, wywołany ową reaktancją.