Serwisy partnerskie:
Close icon
Serwisy partnerskie

Ładowarka akumulatorów ołowiowych 12 V 1...30 Ah. Zasilacz buforowy

Article Image
Elmax
Układ służący do ładowania małych akumulatorów kwasowo-ołowiowych (żelowych). Konstrukcja ma szereg bardzo cennych cech, rzadko spotykanych w innych ładowarkach. Przede wszystkim uniemożliwia przeładowanie akumulatora. Gdy jest on "pełny", następuje automatyczne zmniejszenie prądu ładowania. Prąd ładowarki może być łatwo dostosowany do pojemności akumulatora. Jeżeli w trakcie procesu ładowania nastąpi zanik sieci 230 V, urządzenie nie spowoduje rozładowania akumulatora. Ładowarka może pełnić rolę zasilacza buforowego, zapewniającego ciągłe zasilanie dowolnego urządzenia elektronicznych Rekomendacje: Urządzenie szczególnie polecane użytkownikom akumulatorów ołowiowych i konstruktorom systemów alarmowych

Właściwości - ładowarka akumulatorów ołowiowych 12 V 1...30 Ah

  • ładowanie akumulatorów ołowiowych o napięciu 12 V
  • pojemność akumulatorów: 1...30 Ah
  • sygnalizacja przebiegu procesu ładowania: dwukolorowa dioda LED
  • dźwiękowa sygnalizacja złej biegunowości
  • zasilanie: 11...13 VAC (moc transformatora powinna być co najmniej o 50% większa od mocy uzyskanej z przemnożenia prądu ładowania i napięcia 15 V - szczegóły wewnątrz instrukcji)

Opis układu - ładowarka akumulatorów ołowiowych 12V 1...30Ah

Układ służy do ładowania akumulatorów kwasowo-ołowiowych. Może też współpracować z akumulatorem w roli zasilacza buforowego, zapewniającego bezprzerwowe zasilanie urządzeń. Prezentowana konstrukcja ma szereg bardzo cennych cech, rzadko spotykanych w ładowarkach akumulatorów.

Przede wszystkim:

  1. Uniemożliwia przeładowanie akumulatora. Gdy akumulator zostanie w pełni naładowany, prąd ładowania spada do znikomej wartości, więc nawet wielodniowe ładowanie nie grozi niczym złym.
  2. Prąd ładowania można łatwo dostosować do pojemności współpracującego akumulatora.
  3. Zanik napięcia sieci podczas ładowania nie spowoduje szybkiego rozładowania akumulatora – prąd rozładowania wynosi wtedy około 2,5mA. Co najważniejsze, układ
  4. Nie boi się odwrotnego dołączenia akumulatora. Większość ładowarek i prostowników przy odwrotnym podłączeniu akumulatora ulega poważnemu uszkodzeniu wskutek przepływu ogromnego prądu przez obwody wyjściowe.
  5. Nie boi się także zwarcia zacisków wyjściowych ładowarki. Zastosowane rozwiązanie układowe powoduje, że przy takich skrajnie niekorzystnych błędach nie dzieje się nic złego, a prąd „zwarciowy” ma wartość pojedynczych miliamperów. Na pewno nie zapewni tego zwykły bezpiecznik umieszczony na wyjściu.
  6. Dwukolorowa dioda LED pokazuje stan pracy, a płynne zmiany koloru świecenia od czerwonego do zielonego odzwierciedlają proces ładowania. Wszystkie te cechy osiągnięto w bardzo prostym układzie, zawierającym garstkę popularnych i tanich elementów.
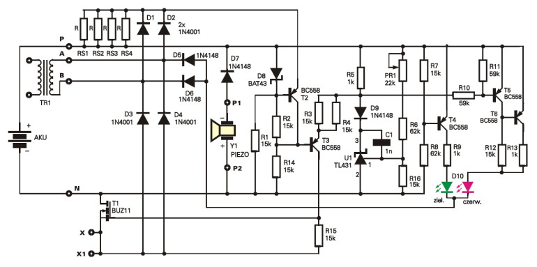
Rys.1 Schemat ideowy - ładowarka akumulatorów ołowiowych

Montaż jest prosty, więc budowy urządzenia mogą podjąć się także osoby mało zaawansowane, nawet te, które nie do końca rozumieją wszystkie szczegóły jego działania.

Uwaga! Ładowarka jest opracowana i optymalizowana dla małych akumulatorów (żelowych) o napięciu 12V i pojemności 1...30Ah.

Montaż i uruchomienie - ładowarka akumulatorów ołowiowych 12V 1...30Ah

Montaż nie powinien sprawić kłopotu nawet początkującym. Należy zwrócić uwagę na właściwe wlutowanie końcówek brzęczyka Y1, który ma działać przy odwrotnym dołączeniu akumulatora.

Stosownie do pojemności ładowanego akumulatora należy dobrać prąd ładowania. Jest to bardzo łatwe. Trzeba wlutować tyle 1-omowych rezystorów, żeby uzyskać potrzebny prąd. Jeden rezystor RS o wartości 1W zapewnia prąd ładowania około 0,15A. Przykładowo dla akumulatora żelowego o pojemności 2Ah, maksymalny prąd ładowania wynosi 0,6A (0,3*2), więc trzeba wlutować cztery 1-omowe rezystory RS.

Po zmontowaniu i sprawdzeniu całości, do zacisków P, N trzeba dołączyć akumulator i ładować go. Podczas ładowania pustego akumulatora napięcie na nim będzie rosnąć, ale po pewnym czasie ustabilizuje się na wartości wyznaczonej przez czynną rezystancję PR1. Za pomocą potencjometru PR1 należy dobrać końcowe napięcie ładowania.

Jeśli ładowarka będzie pracować w trybie bezprzerwowego zasilacza buforowego (stale włączona i połączona z akumulatorem), wtedy trzeba za pomocą PR1 ustawić napięcie końcowe około 13,8V (13,5...13,8V), co odpowiada zalecanej przez wszystkich producentów wartości 2,25...2,3V na ogniwo, gwarantującej przewidzianą trwałość.

Rys.2 Rozmieszczenie elementów na płytce drukowanej - ładowarka akumulatorów ołowiowych

Przy pracy cyklicznej (na przemian ładowanie i rozładowywanie) napięcie końcowe na akumulatorze powinno wynosić około 15V (14,4...15V). Tu wartość napięcia końcowego nie jest krytyczna. Czym wyższe to napięcie, tym szybciej naładuje się akumulator. Jednak pozostawienie akumulatora na stałe pod napięciem większym niż 15V może zmniejszyć jego żywotność.

Wlutowanie odpowiedniej liczby 1-omowych rezystorów RS i ustawienie potencjometru PR1 to jedyne wymagane regulacje. Należy jednak pamiętać, ze ustawienie napięcia końcowego nie jest możliwe „na sucho”, bez akumulatora. Należy je ustawić w warunkach normalnej pracy po dołączeniu i pełnym naładowaniu akumulatora.

Uwaga! Z tranzystorem T1 koniecznie musi współpracować odpowiedni radiator! Jego wielkość będzie zależeć od prądu ładowania i napięcia transformatora. Przy małych prądach może wystarczyć kawałek blachy aluminiowej. 12 rezystorów 1-omowych da prąd maksymalny sięgający 2A. Przy takim prądzie straty mocy mogą sięgnąć kilkunastu watów, co będzie wymagać zastosowania większego radiatora. Podczas pracy taki radiator może być bardzo gorący O – nawet do +90...100°C.

Dobierając prąd ładowania, trzeba pamiętać, że nie powinien przekraczać liczbowo wartości 0,3C (C – pojemność akumulatora w amperogodzinach). Przy prądzie 0,3C czas pełnego naładowania wyniesie około 6 godzin. Przykładowo dla akumulatora o pojemności 10 amperogodzin (10Ah) prąd ładowania nie powinien przekroczyć 3A (0,3*10Ah). Niektórzy wytwórcy podają maksymalny prąd ładowania równy 0,25C. Oczywiście prąd ładowania można zmniejszyć do wartości 0,1C, a nawet 0,05C, ale wtedy czas ładowania radykalnie się wydłuży, nawet do kilkudziesięciu godzin.

Wartość prądu ładowania wyznacza wypadkowy opór rezystorów RS1...RS4. Na schemacie ideowym (rys. 1) pokazano cztery rezystory RS. Na płytce przewidziano cztery grupy, umożliwiające wlutowanie w sumie do 12 rezystorów. Celowo wykorzystano taki sposób, ponieważ umożliwia ona bardzo proste dobranie prądu ładowania.

Użyty transformator zasilający powinien mieć nominalne napięcie wtórne (zmienne) w granicach 12...15V. Jego moc będzie zależeć od potrzebnego prądu ładowania. Moc transformatora powinna być co najmniej 50% większa od mocy uzyskanej z przemnożenia prądu ładowania i napięcia 15V. Przykładowo dla prądu ładowania 0,6A iloczyn 0,6A*15V wynosi 9W, więc moc transformatora nie powinna być mniejsza niż 13,5W (150%*9W).

Wykaz elementów (w kolejności lutowania)
R1...R4, R7, R12, R14...R16:
15kΩ
R5, R9, R13:
1kΩ
R6, R8:
62kΩ
R10, R11:
59kΩ
D5...D7,D9:
1N4148 !
D1...D4:
1N4001 !
D8:
BAT43 !
RS:
1Ω (12szt.)
PR1:
22kΩ
C1:
1nF
D10:
dioda LED 2-kolorowa !
T2...T6:
BC558 !
U1:
TL431 !
T1:
BUZ11 (przykrêciæ do radiatora) !
Y1:
piezo z gen. 12V (przewód czerwony do +P2, czarny do -P1)
Elementy z wykrzyknikiem

Uwaga! Montując elementy oznaczone wykrzyknikiem zwróć uwagę na ich biegunowość. Pomocne mogą okazać się ramki z rysunkami wyprowadzeń i symbolami tych elementów na płytce drukowanej oraz fotografie zmontowanych zestawów.

Firma:
Tematyka materiału: ładowanie akumulatorów, konserwacja akumulatorów
AUTOR
Udostępnij
Zobacz wszystkie quizy
Quiz weekendowy
Theremin
1/10 Lew Termen i Leon Theremin to ta sama osoba. Które nazwisko pojawiło się później?
UK Logo
Elektronika dla Wszystkich
Zapisując się na nasz newsletter możesz otrzymać GRATIS
najnowsze e-wydanie magazynu "Elektronika dla Wszystkich"