Serwisy partnerskie:
Close icon
Serwisy partnerskie

Jak zbudować prosty tester baterii i akumulatorów? - opis, schematy, montaż

Article Image
Elmax
Korzystamy z mnóstwa urządzeń zasilanych z baterii i akumulatorów. Zdarza się, że ogniwa są przekładane z jednego przyrządu do drugiego bez znajomości ich faktycznego stanu. O ile niedziałający pilot od telewizora nie stanowi większego problemu, o tyle brak możliwości uchwycenia niepowtarzalnej chwili za pomocą aparatu fotograficznego może zdenerwować. Sprawdzenie stanu woltomierzem niewiele daje.

Często teoretycznie dobre ogniwa po podłączeniu do docelowego urządzenia nie pozwalają z niego korzystać. Brak obciążenia baterii powoduje zafałszowanie wyników – zmierzone napięcie jest wyższe i daje poczucie, że bateria jest jeszcze sprawna. Prezentowany tester baterii i akumulatorów to urządzenie proste, a przy tym bardzo użyteczne. Doskonale nadaje się do testowania używanych baterii i wysłużonych akumulatorów, pozwalając oszacować ich stan. Wynik testu prezentowany jest za pomocą linijki diod LED.

Rys.1 Uproszczony model baterii z dołączonym woltomierzem
Rys.2 Szacowanie realnego stanu baterii

Uproszczony model baterii można przedstawić za pomocą siły elektromotorycznej i szeregowo wpiętego rezystora. Gdy dołączony zostanie woltomierz o rezystancji rzędu megaomów – przyrząd odczyta wartość siły elektromotorycznej ogniwa (E = U1). Sytuację obrazuje rysunek 1.

Aby oszacować realny stan baterii lub akumulatora, należy zmierzyć wartość napięcia pod obciążeniem (U2) według rysunku 2. Znając prąd płynący przez obciążone ogniwo oraz różnicę napięć pomiędzy pracą pod obciążeniem oraz w spoczynku, można wyznaczyć rezystancję wewnętrzną:

Takie informacje pozwalają oszacować jakość, stopień zużycia oraz stan naładowania badanych ogniw.

Opis układu - tester baterii i akumulatorów

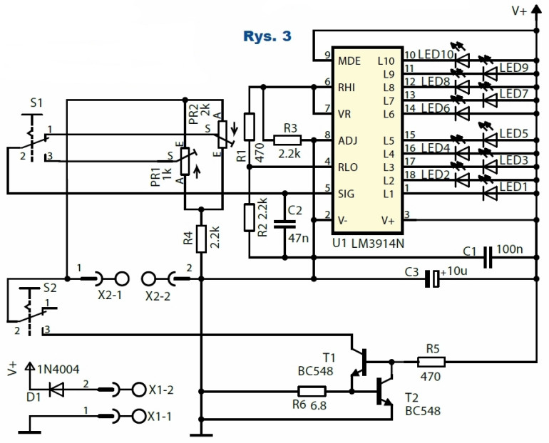
Prezentowane urządzenie to w rzeczywistości woltomierz diodowy, pozwalający dokonać pomiaru ogniw pod stałym obciążeniem. Jego schemat zaprezentowany został na rysunku 3. Naciśnięcie przełącznika S1 pozwala na wybór typu ogniwa. Przełączane są obwody z dzielnikami, które na wejście układu scalonego dostarczają napięcia mieszczące się w zakresie pomiarowym woltomierza. Kluczowym elementem jest kostka LM3914. Jej schemat blokowy można znaleźć w karcie katalogowej tej kostki, np. pod adresem: https://bit.ly/2LcP0QQ.

Rys.3 Schemat woltomierza diodowego

Układ był szeroko opisywany, zarówno w EdW, jak i w EP:
https://elportal.pl/pdf/k01/02_08.pdf
https://ep.com.pl/files/6728.pdf
https://ep.com.pl/files/6736.pdf
https://ep.com.pl/files/7385.pdf

LM3914 to sterownik linijki LED prezentujący wynik w skali liniowej. Wewnętrzna budowa układu przypomina prosty przetwornik analogowo-cyfrowy złożony z drabinki rezystorów oraz komparatorów, które sterują diodami.

Wejścia RLO oraz RHI pozwalają ustawić zakres pomiarowy poprzez wybór maksymalnej i minimalnej wartości mierzonego napięcia. Do ustalenia odpowiednich progów wykorzystano wewnętrzne napięcie referencyjne, wynoszące 1,28V, które jest utrzymywane pomiędzy nóżkami REF OUT oraz ADJ. W prezentowanym urządzeniu wewnętrzne napięcie referencyjne można wykorzystać bezpośrednio do konfiguracji napięć progowych, dlatego pin ADJ został zwarty do masy. Wejście RHI łączymy z wyjściem REFOUT, ustalając górną wartość mierzonych napięć na 1,28V, natomiast do uzyskania napięcia wynoszącego około 1,0V na RLO wymagane jest zastosowanie dzielnika. Rozdzielczość, z jaką układ dokonuje pomiaru sygnału wejściowego, to różnica pomiędzy wymienionymi wyżej wejściami podzielona przez liczbę wbudowanych komparatorów, których jest 10. W tym wypadku wynosi około 0,028V.

Podłączenie nóżki MOD do zasilania pozwala na wyświetlanie informacji o badanym ogniwie w postaci linijki świecących się diod. Ich liczba świadczy o stanie badanego akumulatora lub baterii. Jasność świecenia diod jest zależna od prądu wypływającego ze źródła napięcia referencyjnego.

Regulację jasności można zmieniać poprzez zmianę rezystorów R1 i R2 wchodzących w skład dzielnika ustalającego dolny zakres pomiarowy lub dołączając równolegle do dzielnika rezystor R3. Takie działanie zmniejsza sumaryczną rezystancję obciążającą źródło referencyjne i powoduje wzrost płynącego w obwodzie prądu.

Rys.4 Układ źródła prądowego

Prąd płynący przez każdą z diod wyznaczany jest jako dziesięciokrotność prądu obciążenia źródła referencyjnego. Obciążenie pozwalające sprawdzić faktyczny stan baterii dołączane jest za pomocą przełącznika S2. W roli obciążenia zastosowano źródło prądowe o wydajności około 100mA. Źródło do stabilizacji prądu wykorzystuje w przybliżeniu stałe napięcie UBE tranzystora T2 – układ dąży do utrzymywania napięcia wynoszącego około 0,6–0,7V na rezystorze R7. Do uzyskania pożądanej wartości prądu należy zastosować rezystor z zakresu 6–7Ω, na przykład 6,8Ω lub połączone równolegle rezystory 12Ω i 15Ω o wypadkowej rezystancji wynoszącej 6,67Ω.

W układzie źródła prądowego (rysunek 4) panuje stan równowagi. Ze względu na niskie napięcie akumulatorów należy zastosować taką konstrukcję źródła prądowego, w której gałąź z tranzystorem T2 jest dołączona do zasilania całej płytki, natomiast tranzystor T1 wraz z rezystorem R6 stanowi obciążenie badanych ogniw. Takie rozwiązanie pozwala na pracę z napięciami nawet poniżej 1V, gdyż w obwodzie dołączonym do baterii wymagany jest jedynie pojedynczy spadek napięcia polaryzacji tranzystora bipolarnego (T2).

Montaż i uruchomienie testera baterii i akumulatorów

Ze względu na swoją prostotę układ można wykonać na dowolnej płytce uniwersalnej lub płytce według rysunku 5 (dokumentacja dostępna w Elportalu). Montaż jest standardowy – zaczynamy od zworek, przechodząc stopniowo do większych elementów. Układ scalony najlepiej montować w podstawce.

Przed pierwszym uruchomieniem należy dokonać kalibracji urządzenia. Za pomocą potencjometrów PR1 oraz PR2 należy odpowiednio dobrać dzielnik, by nowe i naładowane akumulatory oraz baterie dołączone do urządzenia w trybie bez obciążenia zaświecały wszystkie diody LED. Przydatnym narzędziem może okazać się regulowany zasilacz.

Rys.5 Tester baterii i akumulatorów - projekt płytki

Jeżeli podczas pomiarów, po poprawnie przeprowadzonej kalibracji, następuje wygaszenie wszystkich diod, oznacza to, że napięcie na wejściu układu spadło poniżej napięcia wyznaczonego na pinie RLO i że badana bateria lub akumulator najprawdopodobniej nie nadaje się do użytku.

Do urządzenia warto dołączyć koszyki na interesujące nas typy baterii, na przykład AA lub AAA. Możemy wlutować je równolegle, pamiętając, że jednocześnie możemy mierzyć tylko jedno ogniwo!

Kostka LM3914 może być zasilana w szerokim zakresie napięć. Ze względu na swoje małe wymiary najlepiej do tego celu nadaje się standardowa bateria 9V.

Modyfikacja wartości rezystora R7 w obwodzie źródła prądowego umożliwia zmianę natężenia prądu obciążenia. Zwiększenie prądu wymaga jednak wymiany tranzystora T2, gdyż największy prąd, jaki może przez niego przepływać, wynosi 100mA. W zastosowanej konfiguracji nie jest wymagane dodatkowe chłodzenie, gdyż tracona na elementach moc jest niewielka.

Rys.6 Charakterystyka rozładowania ogniwa

Uwaga! Dokonując pomiarów jakichkolwiek ogniw, należy mieć na uwadze ich nieliniową charakterystykę rozładowania. O ile ogniwo w pełni naładowane lub rozładowane łatwo jest rozróżnić, o tyle różnice napięć przy średnio naładowanej baterii lub akumulatorze nie są już aż tak widoczne – największa czułość urządzenia wypada przy jego granicznych wartościach. Szczególnie jest to widoczne w przypadku akumulatorów. Przedstawia to rysunek 6. Dlatego urządzenie nadaje się do orientacyjnych wskazań. Film prezentujący działanie urządzenia można znaleźć pod adresem: https://youtu.be/CxBy8d3USKk.

Do pobrania
Download icon Jak zbudować prosty tester baterii i akumulatorów? - opis, schematy, montaż
Firma:
Tematyka materiału: przetwornik A-C, LM3914
AUTOR
Źródło
Elektronika dla Wszystkich grudzień 2019
Udostępnij
Zobacz wszystkie quizy
Quiz weekendowy
Theremin
1/10 Lew Termen i Leon Theremin to ta sama osoba. Które nazwisko pojawiło się później?
UK Logo
Elektronika dla Wszystkich
Zapisując się na nasz newsletter możesz otrzymać GRATIS
najnowsze e-wydanie magazynu "Elektronika dla Wszystkich"