Serwisy partnerskie:
Close icon
Serwisy partnerskie

Mostek H dla wysokiej mocy szczotkowego silnika prądu stałego z czujnikiem prądu

Article Image
Elmax
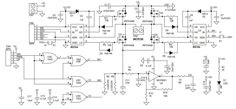
Ta płytka z mostkiem H to łatwy w użyciu sterownik szczotkowego silnika prądu stałego, który może obsługiwać duże silniki, takie jak silniki wózków inwalidzkich i wciągarek. Mostek H to obwód elektroniczny, który przełącza polaryzację napięcia przyłożonego do obciążenia. Obwód został zbudowany przy użyciu 4 tranzystorów MOSFET typu N, sterownika bramki IR2104 i obwodu logicznego. Kierunek obrotów zależy od polaryzacji przyłożonego napięcia. Odwrócenie napięcia powoduje zmianę kierunku obrotów.

Cechy

  • Zasilanie silnika 12 V do 50 V DC
  • Ciągłe obciążenie do 10 A – przetestowane, maksymalnie 20 A
  • Zasilanie sterownika bramki 12 V do 15 V
  • Zasilanie czujnika logicznego/prądowego 5 V
  • Częstotliwość PWM do 20 kHz
  • Wejście cyklu pracy PWM 95% do 5%
  • Obwód prądowy na płytce
  • Wbudowana dioda LED zasilania (sterownik bramki)
  • Otwory montażowe 4×3 mm
  • Wymiary płytki drukowanej 91,92×32,70 mm

Schemat ideowy modułu

 

PWM i sterowanie kierunkiem

Projekt wymaga 2 sygnałów do sterowania silnikiem DC, PWM do sterowania prędkością i sygnału DIR do sterowania kierunkiem. Projekt jest testowany z częstotliwością do 20 kHz i cyklem pracy PWM 95% do 5%. Oba sygnały logiczne są kompatybilne z TTL 5 V.

  • CN4: Wszystkie wejścia są TTL 5 V
  • Pin 1: 5 V DC dla układu U3
  • Pin 2: Kierunek wysoki lub niski
  • Pin 3: PWM Cykl pracy 95% do 5%, częstotliwość do 20 kHz
  • Pin 4: Wyjście wykrywania prądu
  • Pin 5: GND

Bezpośrednie sterowanie sterownikiem bramki: wyłączanie, PWM/logika

Projekt może być równie...

Aby kontynuować czytanie wykup prenumeratę
Kup teraz
Galeria
DATA SHEET
Firma:
Tematyka materiału: Mostek H dla wysokiej mocy szczotkowego silnika prądu stałego z czujnikiem prądu
AUTOR
Źródło
www.electronics-lab.com
Udostępnij
Zobacz wszystkie quizy
Quiz weekendowy
Theremin
1/10 Lew Termen i Leon Theremin to ta sama osoba. Które nazwisko pojawiło się później?
UK Logo
Elektronika dla Wszystkich
Zapisując się na nasz newsletter możesz otrzymać GRATIS
najnowsze e-wydanie magazynu "Elektronika dla Wszystkich"