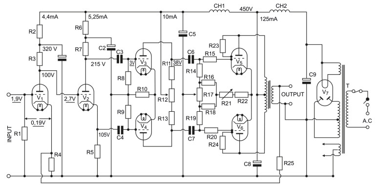
- wzmacniacz jest inspirowany jednym z kultowych wzmacniaczy lampowych - Sansui AU70, lecz nie jest jego wierną kopią,
- zrezygnowano z oryginalnych lamp mocy 7189A zastępując je pentodami 6P14P-EV, rezygnowano również z lampy sterującej 6AN8, zamiast niej zastosowano radziecką lampę 6F1P,
- wzmacniacz nie zawiera części przedwzmacniacza, nie ma żadnych regulacji barwy, ale zachowano z oryginalnej konstrukcji funkcję filtra presence,
- moc wzmacniacza wynosi ok 2×20 W.
Pierwsze wymagania dla wzmacniaczy z okresu międzywojennego zakładały dopuszczalny poziom zniekształceń harmonicznych na poziomie 5%. Ze względu na słabe parametry lamp stosowano układy wzmacniaczy klasy B ze sprzężeniem transformatorowym, ponieważ zapewniały dużą sprawność.
Co ciekawe źródła z tamtego okresu podają, że jakość dźwięku kinowego była niska, ale widzowie byli z niego zadowoleni.
Z czasem opracowywano coraz lepsze konstrukcje na przykład na bazie znanych i stosowanych do dzisiaj lamp 300A i 300B. Rozwój ten nie był szybki, a jedną z głównych przyczyn był brak źródeł dźwięku o wysokiej jakości. Nie mogły go zapewnić transmisje radiowe AM, czy płyty gramofonowe wykonane z szelaku. Prace nad wzmacniaczami wyższej jakości zostały zatrzymane przez wybuch II wojny światowej, ale zaraz po jej zakończeniu ruszyły na nowo. W drugiej połowie lat 40. XX wieku opracowano układy wzmacniaczy lampowych audio, które są aktualne do dzisiaj.
Bardzo ważną rolę odegrali tutaj dwaj Brytyjczycy: W.T. Cooking i T. Williamson.
Cooking już w latach 30. uważał, że dopuszczalne zniekształcenia na poziomie 5% są zbyt wysokie i wyznaczył cele potrzebne do uzyskania wysokiej wierności: niskie zniekształcenia harmoniczne, niskie zniekształcenia fazowe. W roku 1946 pokazał schemat wzmacniacza pracującego w klasie A ze sprzężeniem RC, ale bez pętli ujemnego globalnego sprzężenia zwrotnego.
Prace Cockinga rozwinął T. Willimason. O ile dzisiaj o Cockingu mało kto słyszał to Willimason jest postrzegany jako ktoś, kto opracował podwaliny nowoczesnych wzmacniaczy lampowych wysokiej klasy.
Williamson przede wszystkim postawił sobie kilka istotnych wymagań dotyczących konstrukcji wzmacniacza akustycznego wysokiej klasy:
- niskie zniekształcenia nieliniowe rozumiane jako suma iloczynów zniekształceń harmonicznych i intermodulacyjnych do maksymalnej mocy wyjściowej i w całym użytecznym paśmie do 10 Hz do 20 kHz;
- liniowa charakterystyka częstotliwościowa i stała moc w całym paśmie akustycznym;
- pomijalne przesunięcia fazowe w całym pasmie akustycznym;
- niska impedancja
- wyjściowa i wysoki współczynnik tłumienia. Impedancja wyjściowa wzmacniacza musi być niższa niż impedancja
- głośnika;
- moc wyjściowa od 10 do 20 W.
Wzmacniacz William-sona ma stopień wyjściowy push – pull pracujący w klasie A i bazujący na triodach. Inaczej niż Cocking Williamson uważał, że taki stopień może zapewnić wysoką jakość odtwarzania tylko wtedy, kiedy wzmacniacz jest objęty globalną pętla ujemnego wzmocnienia zwrotnego o głębokości 20…30 dB. Do dzisiaj nie brakuje zwolenników wzmacniaczy bez ujemnego sprzężenia. Takie wzmacniacze mają gorsze parametry, ale lepiej reagują na przeciążenie przy maksymalnych poziomach mocy. Są też trudniejsze do wykonania, ponieważ lampy muszą być bardzo dokładnie dobierane.
Williamson projektował swój wzmacniacz w wolnym czasie, kiedy pracował w firmie Marconi. Traktował swoją działalność jak hobby. Seria artykułów w dziale DIY we wpływowym czasopiśmie Wireless Word spowodowała, że autor stał się bardzo popularny, a jego wzmacniacz okrzyknięto jako referencyjny.
Artykuły opisywały szczegółowo konstrukcję, sposób uruchamiania i wymagania jakie musiał spełniać transformator głośnikowy. Pierwotny projekt był podatny na wzbudzenia i dlatego została opracowana nowa ulepszona wersja pozbawiona tej wady. Na rysunku pokazano schemat ideowy wzmacniacza Williamsona opublikowany w dokumencie The Williamson Amplifier Design for a High-quality Amplifier z czasopisma Wireless World.
We wzmacniaczu pokazanym na rysunku powyżej w stopniu końcowym zastosowano tetrody strumieniowe KT66 i mimo dość wysokiego napięcia anodowego uzyskano moc tylko 2×15 W. Wynika to z małej sprawności klasy A. Z czasem wymagania użytkowników rosły i żeby uzyskać większą moc zaczęto stosować wzmacniacze przeciwsobne pracujące w kasie AB. Topologicznie nie różnią się od wzmacniacza przeciwsobnego Push-Pull pracującego w kasie A. Jedyna różnica to dobór punktu pracy lamp mocy, tak by przy większych sygnałach wzmacniacz przechodził płynnie do pracy w kasie B. Klasa AB ma większa sprawność kosztem niewielkiego wzrostu zniekształceń.
Wzmacniacze lampowe w dużej mierze bazujące na koncepcji Williamsona były intensywnie rozwijane aż do końca lat 60. XX wieku, kiedy to zaczęto na szeroką skalę projektować i sprzedawać wzmacniacze tranzystorowe. Wzmacniacze tranzystorowe zostały szybko zaakceptowane zarówno przez konsumentów jak i przez producentów sprzętu audio. Osiągały bardzo dobre parametry, a były tańsze, ekonomiczne w eksploatacji i bardziej niezawodne. Wzmacniacze lampowe zniknęły z domowego stereo, a były używane i cenione na przykład przez gitarzystów.
Jednak zwolennicy dobrego brzmienia po jakimś czasie zorientowali się, że stare lampowce brzmią bardzo dobrze i od lat 90. XX wieku takie wzmacniacze zaczęły być ponownie popularne. Dzisiaj to dość spory segment rynku wzmacniaczy dla bardziej wymagających użytkowników. Profesjonalnie wykonane brzmią bardzo dobrze, ale są relatywnie dużo droższe niż odpowiedniki półprzewodnikowe. Trudno też jest w prosty sposób uzyskać większą moc. W praktyce układy Push-Pull pracujące w klasie AB mają najczęściej moc od 2×15 W do ok. 2×30 W, a w klasie A zaledwie 8…10 W.
Wiele nowoczesnych konstrukcji wzmacniaczy jest wzorowanych na koncepcji Williamsona. Konstruktorzy też czerpią inspiracje ze starych sprawdzonych konstrukcji. Zaprezentowany tu projekt jest inspirowany jednym z kultowych wzmacniaczy lampowych – Sansui AU70. Wzmacniacz ten zbudowany i oferowany w połowie lat 60. przetrwał próbę czasu. Stał się kultowy ze względu na bardzo dobre brzmienie. Dzisiaj nawet mocno zaniedbane egzemplarze z uszkodzonymi transformatorami głośnikowymi osiągają cenę kilkunastu tysięcy złotych.