Serwisy partnerskie:
Close icon
Serwisy partnerskie

3 kluczowe sprawy, które należy wziąć pod uwagę, magazynując energię ze Słońca

Article Image
Powstająca za sprawą Słońca energia elektryczna nie zawsze jest dostępna chociażby gdy jest ciemno. Ten rodzaj energii nigdy nie jest ciągły w dostawie, chyba że dojdzie w optymalnej chwili do jego zmagazynowania. W tym celu musi powstać akumulatorowy system magazynowania energii (BESS), co jednak nie jest łatwym zadaniem. Trzeba w praktyce brać pod rozwagę m.in.: bezpieczeństwo użytkowania systemu, szczegółowe śledzenie parametrów elektrycznych akumulatorów i możliwości równoważenia ogniw i pakietów akumulatorów. Są to 3 najważniejsze sprawy, z którymi warto się zapoznać, projektując system BESS.

Sprawa nr 1: bezpieczeństwo użytkowania systemu BESS

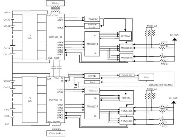
Dostępne na rynku systemy BESS korzystają z wielu akumulatorów litowo-jonowych (Li-On) i szeregu akumulatorów litowo-żelazowo-fosforanowych (LiFePO4). Tego rodzaju akumulatory są niezwykle podatne na pożary lub wybuchy, w szczególności, gdy dojdzie do przekroczenia temperatury ich pracy. Sprawia to, że temperaturę tą należy nieustannie śledzić, tak samo jak napięcia i prądy akumulatorów. Należy także pamiętać o możliwości licznego występowania i ustępowania usterek w akumulatorach. Na rysunku 1 przedstawiono budowę przykładowego, wzorcowego systemu BESS, który gwarantuje znaczne bezpieczeństwo użytkowania. W jego skład wchodzą moduły TIDA-010271 firmy Texas Instruments zawierające układy BQ79616 tej samej firmy, które służą do precyzyjnych pomiarów napięć na akumulatorach, jak też moduł, wciąż od Texas Instruments, o symbolu TIDA-010253, który wyposażono w interfejsy: RS-485 i CAN. Warto także zwrócić uwagę na układ BQ79731-Q1, który pozwala za pomocą interfejsu SPI zwracać wartości napięcia, dzięki zintegorowanym przetwornikom analogowo-cyfrowym o rozdzielczości 24 bitów. Z pewnością pomaga to zwiększyć bezpieczeństwo użytkowania w przypadku omawianego systemu BESS, biorąc pod uwagę przytoczoną wyżej rozdzielczość.

Rysunek 1 - Budowa przykładowego, wzorcowego systemu BESS,
który gwarantuje wysokie bezpieczeństwo użytkowania

Sprawa nr 2: precyzyjne śledzenie parametrów elektrycznych akumulatorów

Jeśli wziąć pod rozwagę krzywe ładowania oraz rozładowania akumulatorów Li-On i LiFePO4, to okaże się, że już drobne błędy w pomiarach parametrów elektrycznych tych akumulatorów mogą okazać się fatalne w skutkach. Wyobraźmy sobie sytuację, kiedy to doszło do błędnego ustalenia poziomu naładowania akumulatorów systemu BESS. Czy w tej sytuacji nie zajdzie z łatwością przeładowanie i/lub nadmierne rozładowanie akumulatorów? Najmniejszy problem kiedy pojawi się dym. Gorzej natomiast, gdy na skutek wzrostu temperatury nastąpi pożar lub wybuch - wtedy nie ma zmiłuj (szkoda tylko akumulatorów)! Na rysunku 2 przedstawiony jest opracowana przez Texas Instruments jednostka zarządzania baterią (BMU), która gwarantuje, w rzeczy samej, znaczącą precyzję pomiarów parametrów elektrycznych akumulatorów. W jej skład wchodzą układy BQ79616, które oferują pomiary napięć akumulatorów z dokładnością: ±3 mV, w zakresie temperatury: od -20 do 65°C. W przypadku domowych zastosowań można zamienić układ BQ79616 na układ BQ76972, który gwarantuje pomiary napięć akumulatorów z dokładnością: ±5 mV, w zakresie temperatury: od -40 do 85°C.

Rysunek 2 - Jednostka zarządzania baterią (BMU) firmy Texas Instruments

Sprawa nr 3: zdolność do równoważenia ogniw i pakietów akumulatorów

Z akumulatorów w systemie BESS prąd może być pobierany w różnym stopniu, ponieważ są, i będą, występować różne obciążenia. Zazwyczaj takie akumulatory grupowane są w pakiety w celu budowy większej jednostki magazynowania energii. Jednak nigdy nie jest tak, że każdy z tych akumulatorów jest jednakowy! Nawet, kiedy są tego samego modelu, są niejednorodne - nie ma 2 "unikatów" na świecie (jest najwyżej jeden). Należy pamiętać, że w systemach BESS akumulatory mogą być w ogólności różnych pojemności, np. 280 Ah, 314 Ah czy 560 Ah. Tym sposobem ma miejsce niezrównoważenie między akumulatorami, a także niezrównoważenie: między pakietami akumulatorów oraz między ogniwami akumulatora. Wraz z upływem czasu, nie inaczej, problem każdego z rodzajów niezrównoważenia tylko przyrasta, a przecież sporo, jak nie większość, systemów BESS nastawionych jest na jak najdłuższe, efektywne działanie. Być może byłoby inaczej, gdyby akumulatory nie ulegały: procesom starzenia i tzw. "efektowi pamięci", czyli najprościej mówiąc zmniejszaniu się pojemności. Trzeba nieustannie - wręcz z "uporem maniaka" wyrównywać magazynowaną w akumulatorach energię, co jest trudne, jak też kosztowne, a nawet pracochłonne. Na szczęście jednak nie trzeba tego robić po swojemu, gdyż jest rysunek 3 i zaproponowany na nim sposób równoważenia akumulatorów, w którym wystarczy zastosować moduł TIDT367 od Texas Instruments, który pełni rolę układu PCS (po ang. Power Conversion System). Moduł ten pozwala niezwykle efektywnie kontrolować prądy ładowania i rozładowania akumulatorów, w połączeniu z "dwukierunkowymi" przetwornicami DC/DC dopasowującymi napięcia akumulatorów do modułu TIDT367.

Rysunek 3 - Korzystający z modułu TIDT367 i "dwukierunkowych" przetwornic DC/DC
sposób równoważenia pakietów akumulatorów w systemach BESS
Wideo
Firma: Texas Instruments (TI)
Tematyka materiału: akumulatory fotowoltaiczne, energia słoneczna, LiFePO4, Li-On, Texas Instruments, TI
AUTOR
Źródło
e2e.ti.com
Udostępnij
Zobacz wszystkie quizy
Quiz weekendowy
Theremin
1/10 Lew Termen i Leon Theremin to ta sama osoba. Które nazwisko pojawiło się później?
UK Logo
Elektronika dla Wszystkich
Zapisując się na nasz newsletter możesz otrzymać GRATIS
najnowsze e-wydanie magazynu "Elektronika dla Wszystkich"