Serwisy partnerskie:
Close icon
Serwisy partnerskie

Sterownik serwomechanizmów RC 0-5 V

Article Image
Elmax
Serwosterownik 0-5 V będzie sterował serwomotorem typu hobbystycznego, podłączonym do niego poprzez zaprogramowane lub zewnętrzne źródło prądu stałego. Zestaw ten będzie idealnym dodatkiem w animatronice i aplikacji sterowania ruchem.

Specyfikacja

  • Konstrukcja oparta na mikrokontrolerze dla większej elastyczności i łatwości sterowania
  • Sterowanie pojedynczym serwomechanizmem poprzez wyraźnie oznaczone złącze berg
  • Wyraźnie zaznaczona zworka do wyboru źródła sygnału do sterowania serwomechanizmem
  • Wbudowany preset dla opcji gotowości do sterowania dla tego zestawu
  • Wskaźnik LED włączenia zasilania
  • Diodowe zabezpieczenie przed odwrotną polaryzacją przy podłączeniu zasilania DC do PCB
  • Cztery otwory montażowe o średnicy 3,2 mm każdy
  • Wymiary płytki drukowanej 45 × 32 mm

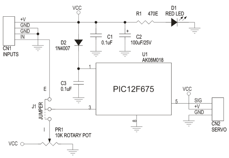
Jest to prosty, ale przydatny układ do sterowania pojedynczym serwomotorem.  Jest to idealny dodatek do zestawu narzędzi dla hobbystów RC. Wejście DC do tego układu powinno wynosić od 5 do 6 V DC.  Sygnał DC jest podawany do płytki na złącze oznaczone CN1 (+V i GND). Możesz również podać zmienne źródło sygnału DC na dwa pozostałe piny tego złącza, aby sterować serwomechanizmem.  Aby skorzystać z tego źródła sygnału należy umieścić zworkę na złączu J1 w pozycji E. Alternatywnie można również sterować serwomechanizmem za pomocą presetu PR1 zamontowanego na płytce drukowanej.  W tym celu należy umieścić zworę w pozycji I na J1.A Serwomotor jest podłączony do złącza oznaczonego CN2 na płytce drukowanej.  To złącze ma wszystkie piny wyraźnie oznaczone do podłączenia do serwomechanizmu. LED D1 jest wskaźnikiem włączenia zasilania, dioda D2 zapewnia ochronę przed odwrotną polaryzacją dla mikrokontrolera.

Schemat elektryczny sterownika
Wykaz elementów
Ilość
Symbol
Nazwa/opis/gdzie kupić
3
CN1, CN2, J1
Szpilki goldpin
2
C1, C3
100nF
1
C2
100uF
1
R1
470R
1
Podstawka 8pin
DIL8
Galeria
Do pobrania
Download icon Wsad mikrokontrolera

Artykuł RC SERVO DRIVER 0-5V opracowano w wersji polskiej na podstawie współpracy z portalem www.electronics-lab.com.

Firma:
Tematyka materiału: Sterowniki, silniki i serwo, mikrokontrolery
AUTOR
Źródło
www.electronics-lab.com
Udostępnij
Zobacz wszystkie quizy
Quiz weekendowy
Theremin
1/10 Lew Termen i Leon Theremin to ta sama osoba. Które nazwisko pojawiło się później?
UK Logo
Elektronika dla Wszystkich
Zapisując się na nasz newsletter możesz otrzymać GRATIS
najnowsze e-wydanie magazynu "Elektronika dla Wszystkich"