Serwisy partnerskie:
Close icon
Serwisy partnerskie

Programowalne generatory PWM z interfejsem I²C do sterowania silnikiem prądu stałego i diodami LED

Article Image
Elmax
Projekt modułu sterującego umożliwia niezależne zarządzanie silnikiem DC oraz oświetleniem LED, wykorzystując układy MIC4843A do zamiany sygnałów sterujących na napięcie wyjściowe. Dzięki obsłudze protokołu I²C, parametry pracy mogą być łatwo programowane z poziomu mikrokontrolerów takich jak Arduino. Zastosowanie modulacji PWM pozwala na płynną regulację prędkości obrotowej silnika oraz jasności diod. Kompaktowa płytka, wyposażona we wbudowane zabezpieczenia, jest gotowym rozwiązaniem dla projektów z zakresu automatyki lub robotyki. Całość działa jako interfejs między cyfrowym sterowaniem a elementami wykonawczymi o większym poborze prądu.

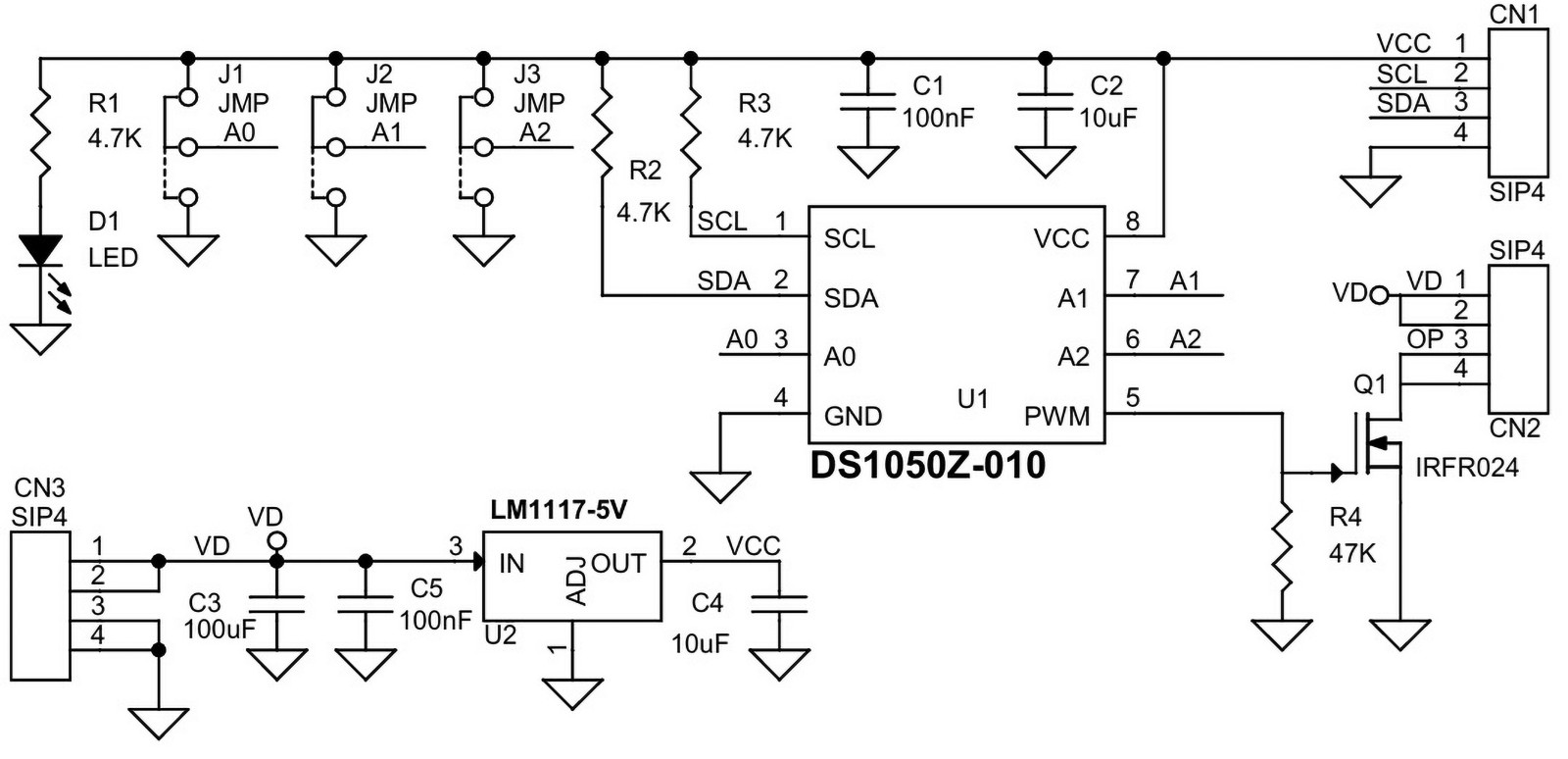
Projekt ten opiera się na układzie DS1050, 5-bitowym modulatorze szerokości impulsu (PWM) sterowanym za pośrednictwem interfejsu 2-przewodowego (I²C). Magistrala 2-przewodowa umożliwia jednemu urządzeniu nadrzędnemu sterowanie maksymalnie ośmioma urządzeniami podrzędnymi (DS1050 lub innymi kompatybilnymi urządzeniami peryferyjnymi obsługującymi interfejs 2-przewodowy). Projekt składa się z generatora PWM DS1050 I²C połączonego ze stopniem MOSFET zdolnym do sterowania obciążeniami o wysokim natężeniu prądu. Jest on przeznaczony przede wszystkim do sterowania diodami LED i obciążeniami rezystancyjnymi, ale może być również stosowany z obciążeniami indukcyjnymi, gdy dodana zostanie zewnętrzna dioda flyback w celu ochrony przed siłą elektromotoryczną zwrotną.

Na płytce zastosowano tranzystor MOSFET 17 A. Chociaż płytka została przetestowana do 1 A, jest w stanie obsłużyć wyższy prąd przy odpowiednim zarządzaniu ciepłem.

Układ DS1050 zapewnia 5-bitowe, programowalne wyjści...

Aby kontynuować czytanie wykup prenumeratę
Kup teraz
Galeria
DATA SHEET
Firma:
AUTOR
Źródło
www.electronics-lab.com
Udostępnij
Zobacz wszystkie quizy
Quiz weekendowy
Theremin
1/10 Lew Termen i Leon Theremin to ta sama osoba. Które nazwisko pojawiło się później?
UK Logo
Elektronika dla Wszystkich
Zapisując się na nasz newsletter możesz otrzymać GRATIS
najnowsze e-wydanie magazynu "Elektronika dla Wszystkich"