Serwisy partnerskie:
Close icon
Serwisy partnerskie

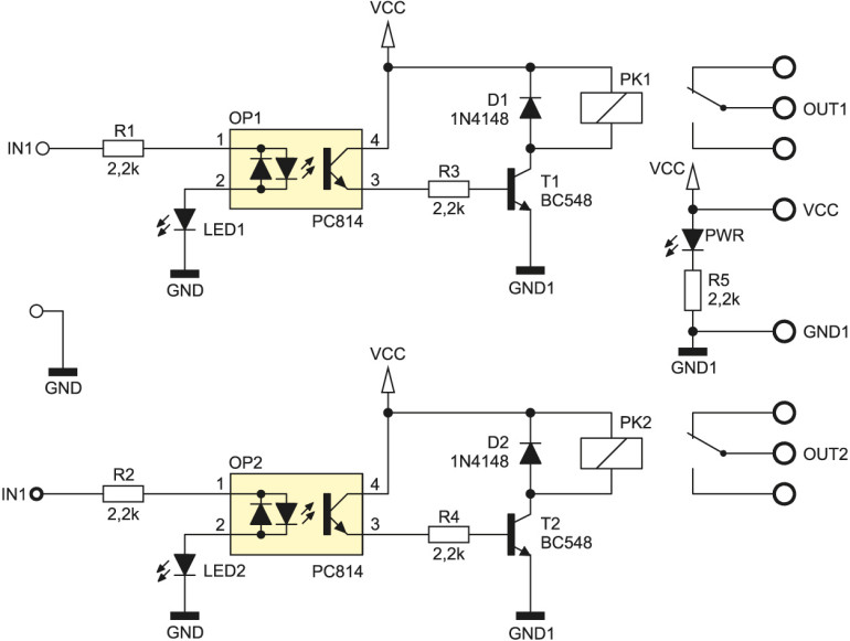
Dwukanałowy, optoizolowany moduł przekaźnikowy

Article Image
Elmax
Nieskomplikowany, podwójny moduł wykonawczego, którego niewątpliwą zaletą jest separacja galwaniczna gwarantująca bezpieczne użytkowanie. Rozwiązanie takie umożliwia bezpieczne przełączanie sygnałem z większości układów elektronicznych na przykład napięcia sieci energetycznej.
Cały artykuł przeczytasz w serwisie Elektronika Praktyczna
KONTYNUUJ CZYTANIE External link icon
Firma:
Tematyka materiału: podwójny moduł wykonawczego z separacją galwaniczną umożliwia bezpieczne przełączanie sygnałem z większości układów elektronicznych
AUTOR
Źródło
Elektronika Praktyczna kwiecień 2013
Udostępnij
Zobacz wszystkie quizy
Quiz weekendowy
Theremin
1/10 Lew Termen i Leon Theremin to ta sama osoba. Które nazwisko pojawiło się później?
UK Logo
Elektronika dla Wszystkich
Zapisując się na nasz newsletter możesz otrzymać GRATIS
najnowsze e-wydanie magazynu "Elektronika dla Wszystkich"