Serwisy partnerskie:
Close icon
Serwisy partnerskie

Forum Czytelników - Sygnalizator ruchu bramy

Article Image
Elmax
Jestem emerytowanym inżynierem elektronikiem. Przez 40 lat pracowałem w Hucie Stalowa Wola serwisując obrabiarki CNC i automatykę urządzeń obróbki cieplnej. Aktualnie dużo czasu poświęcam uruchamianiu różnych układów na bazie procesorów ESP32.

Projekt sygnalizatora ruchu bramy powstał z potrzeby chwili. Po zmianie sterownika ruchem bramy w osiedlowym parkingu żarówka sygnalizująca jej przemieszczanie pozostawała ciemna. Producent nowego sterownika nie przewidział układu sygnalizującego ruch bramy. Na dodatek nie można zaglądać do wnętrza sterownika, gdyż stracimy w ten sposób gwarancję. Po namyśle, postanowiłem wykorzystać różnicę między prądem pobieranym przez sterownik, gdy brama jest w ruchu i gdy się nie porusza.

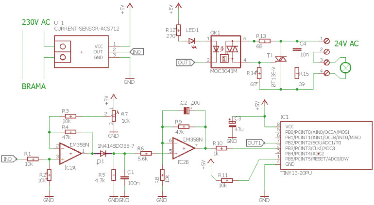
Kiedy brama się porusza sterownik pobiera ok. 0,8 A prądu – zasilanie 230 V AC. W spoczynku prąd maleje do wartości ok. 60 mA. Do pomiaru prądu wykorzystałem układ ACS712-5A. Schemat układu przedstawia rysunek 1. Napięcie z układu ACS712-5A, proporcjonalne do mierzonego prądu, jest podawane na wejście wzmacniacza operacyjnego LM358 pracującego jako przesuwnik poziomu napięcia wejściowego. Wynika to z faktu, że układ ACS712-5A przy zerowym prądzie na jego wejściu podaje na swoim wyjściu napięcie będące połową napięcia zasilania, tutaj 2,5 V. 

Rysunek 1.

Za wzmacniaczem znajduje się prostownik. Dalej napięcie po korekcji poziomu i wyprostowaniu podawane jest na drugi wzmacniacz operacyjny układu LM358, który pracuje w układzie całkującym o wzmocnieniu obliczonym jako stosunek wartości rezystorów R9 do R6.

Dalszą obróbką sygnału zajmuje się procesor ATtiny13. Napięcie wchodzi do przetwornika AC mikrokontrolera. Program decyduje, czy sterownik bramy jest w ruchu czy nie. Kiedy zostanie wykryty ruch następuje wysłanie sekwencji błysków do optotriaka MOC3041, który wyzwala triak BT138 i żarówka błyska. W stanie spoczynku bramy procesor nie wysyła impulsów. Cały układ zasilany jest napięciem 5 V wypracowanym przez stabilizator 7805. Napięcie zasilające żarówkę pochodzi z transformatora 230 V/24 V. Całość została zamontowana w plastikowej obudowie, którą przedstawia fotografia 1.

Fotografia 1.

Podczas uruchomienia układu należało tylko wyzerować potencjometrem R7 napięcie panujące na anodzie diody D1, gdy przez układ ACS712-5A nie płynie żaden prąd. Dzięki zastosowaniu optotriaka MOC3041, który przełącza obciążenie w zerze napięcia przemiennego, od czterech lat nie spaliła się żarówka, chociaż codziennie z parkingu wyjeżdża kilkadziesiąt samochodów.

Kolega przyglądając się działaniu urządzenia powiedział: „Tylko elektronik mógł tak skomplikować zwykłe błyskanie żarówki”. 

Firma:
AUTOR
Źródło
Elektronika dla Wszystkich styczeń 2025
Udostępnij
Zobacz wszystkie quizy
Quiz weekendowy
Theremin
1/10 Lew Termen i Leon Theremin to ta sama osoba. Które nazwisko pojawiło się później?
UK Logo
Elektronika dla Wszystkich
Zapisując się na nasz newsletter możesz otrzymać GRATIS
najnowsze e-wydanie magazynu "Elektronika dla Wszystkich"