Serwisy partnerskie:
Close icon
Serwisy partnerskie

Efekt świetlny dźwięku

Article Image
Elmax
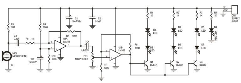
Ten projekt zamieni Twoją ulubioną muzykę w efekty świetlne. Mikrofon odbiera dźwięk i daje efekty świetlne z 6 czerwonymi diodami LED. Idealny do tworzenia atmosfery zabawy na imprezach i dyskotekach. Zasilanie 9-12 V DC.

Charakterystyka

  • Zasilanie 9-12 V DC (bateria PP3 9 V)
  • Na płytce Preset dla Gain Adjust
  • Na płytce 6 diod LED
  • Na płytce Mikrofon pojemnościowy
  • Mała płytka w montażu SMD
  • Wymiary PCB 45,72 × 28,58 mm
  • CN1 Wejście zasilania
  • PR1 Regulacja czułości
Schemat elektryczny efektu
Wykaz elementów
Ilość
Symbol
Nazwa/opis/gdzie kupić
2
C2, C3
100nF 1206
2
C4, C5
1uF/50V
6
D1, D2, D3, D5, D6, D7
LED SMD R 1206
3
Q1, Q2, Q3
BC847
5
R1, R2, R3, R4, R8
1k 1206
5
R6, R7, R9, R10, R11
100k 1206
1
U1
LM358
Galeria
Wideo

Artykuł SOUND TO LIGHT EFFECT opracowano w wersji polskiej na podstawie współpracy z portalem www.electronics-lab.com.

Firma:
AUTOR
Źródło
www.electronics-lab.com
Udostępnij
Zobacz wszystkie quizy
Quiz weekendowy
Theremin
1/10 Lew Termen i Leon Theremin to ta sama osoba. Które nazwisko pojawiło się później?
UK Logo
Elektronika dla Wszystkich
Zapisując się na nasz newsletter możesz otrzymać GRATIS
najnowsze e-wydanie magazynu "Elektronika dla Wszystkich"