Serwisy partnerskie:
Close icon
Serwisy partnerskie

Opóźniacz dołączenia głośników

Article Image
Elmax
Prosty, pożyteczny układ do wzmacniaczy mocy audio. Zapobiega stukom w głośnikach. Realizuje podwójną funkcję: dołącza głośniki do wyjścia wzmacniacza z kilkusekundowym opóźnieniem, natomiast odłącza je natychmiast po wyłączeniu napięcia zasilania.

Właściwości - opóźniacz dołączenia głośników

  • opóźnienie przy włączeniu ok. 2s
  • opóźnienie przy wyłączeniu poniżej 0,5s
  • element wykonawczy - przekaźnik
  • dwie pary styków 2×8A
  • możliwość współpracy ze wzmacniaczami o mocy do 500W/kanał
  • układ podłączany tylko do zasilania i obwodów głośnikowych
  • zasilanie 20-30VAC
  • wymiary płytki 40×72mm

Opis układu - opóźniacz dołączenia głośników

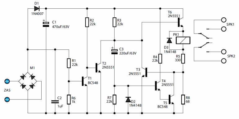
Schemat urządzenia pokazany jest na rysunku 1. Układ wykorzystuje napięcie zmienne wprost z transformatora sieciowego zastosowanego we wzmacniaczu mocy. Napięcie z uzwojenia wtórnego jest wstępnie prostowane za pomocą mostka M1. Kondensator filtrujący C2 ma bardzo małą pojemność i obciążony jest dzielnikiem rezystorowym R1, R6. Przez to na C2 występują znaczne tętnienia, a co ważne, napięcie na nim szybko spada po odłączeniu napięcia sieci. Fakt ten wykorzystywany jest do szybkiego odłączania głośników. Natomiast głównym kondensatorem filtrującym i magazynem energii jest „elektrolit” C1, dołączony przez diodę D1. Napięcie na nim zawiera tylko niewielkie tętnienia.

Rys.1 Schemat ideowy - opóźniacz dołączania głośników

Po włączeniu napięcia sieci szybko ładują sie kondensatory C1 i C2. Tranzystor T1 zostaje otwarty i zwiera do masy bazę tranzystora T2. Umożliwia to ładowanie kondensatora C3. C3 jest ładowany przez R3. Rezystancja R7 niema wpływu na ładowanie, ponieważ dołączone równolegle dwa złącza baza - emiter T4 i T5 utrzymują na R7 podczas ładowania napięcie około 1,2V. Tranzystory T4 i T5 podczas ładowania C3 są otwarte. Otwarty tranzystor T5 zwiera do masy bazę T3.

Napięcie na kolektorze T5 jest praktycznie równe potencjałowi masy. Rosnące napięcie na kondensatorze C3 i bazie T6 powoduje też wzrost napięcia na emiterze T6, a napięcie występujące na emiterze T6 dzieli się: większa część występuje na cewce przekaźnika, mniejsza na rezystorze R5. Po kilku sekundach od włączenia zasilania napięcie na przekaźniku wzrośnie na tyle, że zewrze on swoje styki i dołączy głośniki do wyjścia wzmacniacza.

Napięcie na C3 rośnie nadal, a co ważne, w miarę ładowania maleje prąd płynący przez R3. Maleje też prąd płynący w obwodzie bazy T4 i T5. Gdy kondensator C3 jest już prawie całkowicie naładowany, prąd ładowania jest już tak mały, że prąd bazy T4 maleje do zera, co powoduje zatkanie T4 i T5. Wcześniej tranzystor T5 zwierał do masy bazę T3, a przez cewkę przekaźnika płynął prąd o wartości zbliżonej do jego prądu nominalnego.

Rys.2 Rozmieszczenie elementów na płytce drukowanej

Po zatkaniu T5 uaktywnia się obwód oszczędzania prądu. Wykorzystuje się tu fakt, że w przekaźniku prąd podtrzymywania jest kilka razy mniejszy od prądu nominalnego. Dlatego po za działaniu przekaźnika można śmiało obniżyć prąd i napięcie na przekaźniku. Realizuje to T3 i R8, które wraz z T6 tworzą typowy układ źródła prądowego. Spadek napięcia na R8 powoduje częściowe otwarcie T3, a tym sa mym takie obniżenie napięcia na C3 i na przekaźniku, żeby utrzymać na R8 napięcie około 0,7V.

Wartość R8 jest tak dobrana, że po zatkaniu T5 prąd przekaźnika zostanie ograniczony do około 10mA. Jest to korzystne, ponieważ mniej grzeją się przekaźnik i R5. Co ważne, rezystory R3, R7 są tak dobrane, że najpierw zostaje niezawodnie włączony przekaźnik PK1, a dopiero potem zatykają się T4, T5 i prąd przekaźnika zostaje ograniczony. Układ jest przewidziany do wzmacniaczy o dowolnej mocy. Zazwyczaj wzmacniacze większej mocy są zasilane napięciem symetrycznym, a użyte w nich transformatory mają dwa jednakowe uzwojenia. Typ użytego transformatora niema znaczenia.

Montaż i uruchomienie - opóźniacz dołączenia głośników

Układ należy zmontować na płytce drukowanej, pokazanej na rysunku 2. Montaż jest klasyczny. Najpierw należy wlutować elementy najmniejsze, potem coraz większe. Układ zmontowany ze sprawnych elementów nie wymaga żadnego uruchamiania ani kalibracji i po dołączeniu do transformatora o napięciu 20...30VAC powinien odrazu prawidłowo pracować – patrz rysunek 3.

Rys.3 Schemat gotowego układu
Wykaz elementów (Jeden kanał)
Rezystory:
 
R1-R4, R7: 
22kΩ
R5:
330Ω
R6:
1kΩ
R8:
68Ω
Kondensatory:
 
C1:
470μF/63V
C2:
1μF/63V stały
C3:
220μF/63V
Półprzewodniki:
 
D1:
1N4007
D2,D3:
1N4148
T1, T5:
BC548B
T2-T4,T6:
2N5551
M1:
Mostek prostowniczy
Pozostałe:
 
PK1:
RM84P24
ZAS, SPK1, SPK2:
DG301
Firma:
Źródło
Elektronika dla Wszystkich luty 2008
Udostępnij
Zobacz wszystkie quizy
Quiz weekendowy
Theremin
1/10 Lew Termen i Leon Theremin to ta sama osoba. Które nazwisko pojawiło się później?
UK Logo
Elektronika dla Wszystkich
Zapisując się na nasz newsletter możesz otrzymać GRATIS
najnowsze e-wydanie magazynu "Elektronika dla Wszystkich"