Serwisy partnerskie:
Close icon
Serwisy partnerskie

Zamek szyfrowy

Article Image
Elmax
Zastosowaniem opisywanego układu jest ochrona różnych urządzeń i obiektów przed dostępem osób niepowołanych. Istnieje wiele schematów zamków szyfrowych. Proste konstrukcje na popularnych elementach mają różne ograniczenia w ustawieniu kodu. Przykładowo może to być problem z tymi samymi cyframi obok siebie lub nawet z identycznymi cyframi w całym kodzie. Ogranicza to możliwości ustawienia kodu, a liczba możliwych kombinacji cyfr jest przez to mniejsza. Prezentowany zamek, pomimo swojej prostoty, nie ma takich wad. Można ustawić w nim dowolny kod składający się z dziewięciu cyfr. Sporą zaletą jest znikomy pobór prądu w stanie czuwania. W wykonanym modelu jest on na poziomie 0,2µA.

Jak to działa?

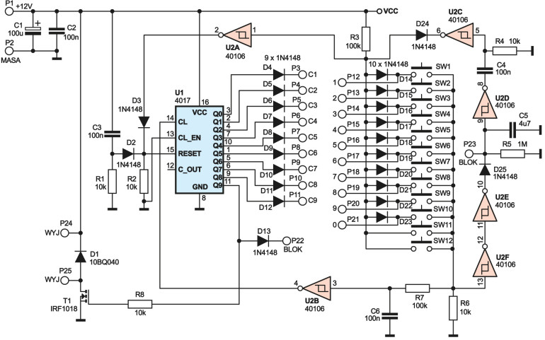
Schemat układu przedstawiony jest na rysunku 1. Zastosowane w nim zostały dwa popularne układy 4017 i 40106. Po włączeniu zasilania układ 4017 zostaje wyzerowany dzięki elementom C3 i R1, w wyniku czego stan wysoki pojawia się na nóżce 3. Po wciśnięciu przycisku podłączonego pod tę nóżkę na rezystorze R6 pojawia się stan wysoki. Bramka U2B odwraca sygnał, więc na wejściu CL układu 4017 pojawia się stan niski. Po puszczeniu przycisku na wejściu CL następuje zmiana stanu na wysoki i licznik 4017 przesuwa się na kolejną pozycję.

Rysunek 1.

Tutaj należy się wyjaśnienie działania całego bloku przycis-ków z rezystorami i diodami. Może to wydawać się nieco zawiłe, ale w rzeczywistości jest bardzo proste. Uproszczony fragment układu z jednym przyciskiem pokazany jest na rysunku 2.

Rysunek 2.

Jeśli układ 4017 nie wystawi stanu wysokiego na nóżkę 3, to przyciśnięcie przycisku spowoduje pojawienie się stanu niskiego w punkcie RESET. Stan ten, odwrócony przez bramkę U2A, wyzeruje układ. Jednocześnie w punkcie CLOCK stan nie zmieni się, więc licznik nie zwiększy swojego stanu. W przypadku kiedy licznik wystawi stan wysoki na dany przycisk i zostanie on wciśnięty, stan ten zostanie podany na punkt CLOCK. Bramka U2B odwraca sygnał, więc układ 4017 zmieni stan na wyjściach dopiero po puszczeniu przycisku. Zostało to zrobione celowo, bo gdyby układ reagował na wciśnięcie przycisku, to w tym samym momencie licznik zmieniałby wartość na wyjściach, co natychmiast wywołałoby wyzerowanie układu. W punkcie RESET stan nie ulegnie zmianie i licznik nie zostanie wyzerowany. Wróćmy do rysunku 1. Elementy C6, R7 i U2B zapobiegają drganiom styków w przyciskach. Każde nieprawidłowe wciśnięcie przycisku spowoduje wyzerowanie licznika poprzez bramkę U2A. Jeśli zostanie wciśnięty prawidłowy przycisk, to przez bramki U2E i U2F zostanie naładowany kondensator C5.

Fotografia

Od tej pory odmierzany jest czas około 5 sekund, w którym należy przycisnąć kolejny prawidłowy przycisk. Jeśli to nie nastąpi, kondensator C5 rozładuje się poprzez rezystor R5, co spowoduje pojawienie się stanu wysokiego na wyjściu bramki U2D. Dzięki elementom C4 i R4 powstanie impuls, który, odwrócony przez bramkę U2C, wyzeruje układ 4017. Niemożliwe jest więc bardzo powolne wpisywanie kodu oraz zostawienie kodu częściowo wprowadzonego. Układ nieużywany jest zawsze wyzerowany i gotowy do wprowadzenia cyfr. Omawiany układ czasowy ma też dodatkowe zastosowanie. Po podaniu prawidłowego kodu, na wyjściu 11 licznika pojawi się stan wysoki, który poprzez rezystor R8 włączy tranzystor T1.

Tranzystor ten będzie włączony, dopóki nie rozładuje się kondensator C5. Po tym czasie nastąpi wyzerowanie licznika i wyłączenie tranzystora. Dzięki temu zamek włączony jest tylko przez około 5 sekund, po czym się wyłącza. Możliwa jest też inna wersja działania. Po zwarciu na płytce punktów BLOK i po podaniu prawidłowego kodu, układ czasowy zostanie zablokowany przez diodę D13. Tranzystor będzie wtedy włączony cały czas. Wyłączenie go nastąpi po wciśnięciu dowolnego przycisku na klawiaturze.

Fotografia

Montaż i uruchomienie 

Cały układ zmontowany jest wyłącznie z elementów SMD na dwustronnej płytce drukowanej przedstawionej na rysunku 3. Płytka ma dwie przelotki, które w warunkach amatorskich łączy się kawałkiem drutu. Następnie należy przylutować elementy najmniejsze. Większe gabarytowo montujemy na końcu. Układ nie wymaga specjalnego uruchamiania. Należy tylko ustawić kod, łącząc kawałkami przewodów odpowiednie punkty na płytce. Warto po zmontowaniu zmierzyć pobór prądu przez układ w stanie czuwania. Po zmontowaniu swojego układu stwierdziłem uszkodzenie układu 4017. Objawiało się ono zwiększonym poborem prądu układu w stanie czuwania i wynosiło kilkanaście mA. Układ delikatnie się nagrzewał.

Rysunek 3.

Cały zamek o dziwo działał prawidłowo. Po wymianie układu prąd całego zamka w stanie czuwania wynosi 0,2µA. W klawiaturze zastosowanych jest dwanaście przycisków. Dziesięć z nich to cyfry od 0 do 9. Dwa dodatkowe służą do zmyłki i wyłącznie zerują licznik 4017. W gotowej konstrukcji nie trzeba ich stosować, więc klawiatura może składać się tylko z dziesięciu przycisków. Należy wtedy połączyć na płytce kilka punktów od strony klawiszy, bo same przyciski i ich końcówki pełnią też funkcje zworek. Połączenia pokazane są na rysunku 4 liniami w kolorze czerwonym. Można też zmniejszyć liczbę cyfr w kodzie. Wiąże się to niestety z przeróbką płytki. Trzeba przeciąć ścieżkę idącą do nóżki 11 układu 4017 i do elementów D13 i R8 podłączyć inne wyjście w zależności od tego, ile ma być cyfr. Tranzystor zastosowany w układzie nie musi być akurat taki, jak w opisie. Można użyć innego, w zależności od potrzeb. To samo dotyczy diody zabezpieczającej tranzystor przed przepięciami.

Firma:
Tematyka materiału: AVT2966, Zamek szyfrowy, IRF1018, 4017, 40106
AUTOR
Źródło
Elektronika dla Wszystkich grudzień 2010
Udostępnij
Zobacz wszystkie quizy
Quiz weekendowy
Theremin
1/10 Lew Termen i Leon Theremin to ta sama osoba. Które nazwisko pojawiło się później?
UK Logo
Elektronika dla Wszystkich
Zapisując się na nasz newsletter możesz otrzymać GRATIS
najnowsze e-wydanie magazynu "Elektronika dla Wszystkich"