Wzmocnienie toru audio jest jednym z jego podstawowych parametrów. Wskutek stosowania różnych źródeł oraz różnych końcówek mocy lub przetworników analogowo-cyfrowych, zachodzi często potrzeba jego zmiany. Celem jest uzyskanie jak największej dynamiki bez przesterowywania. Różne systemy cyfrowe potrafią same regulować wzmocnienie, ale co z tymi bardziej tradycyjnymi, analogowymi?
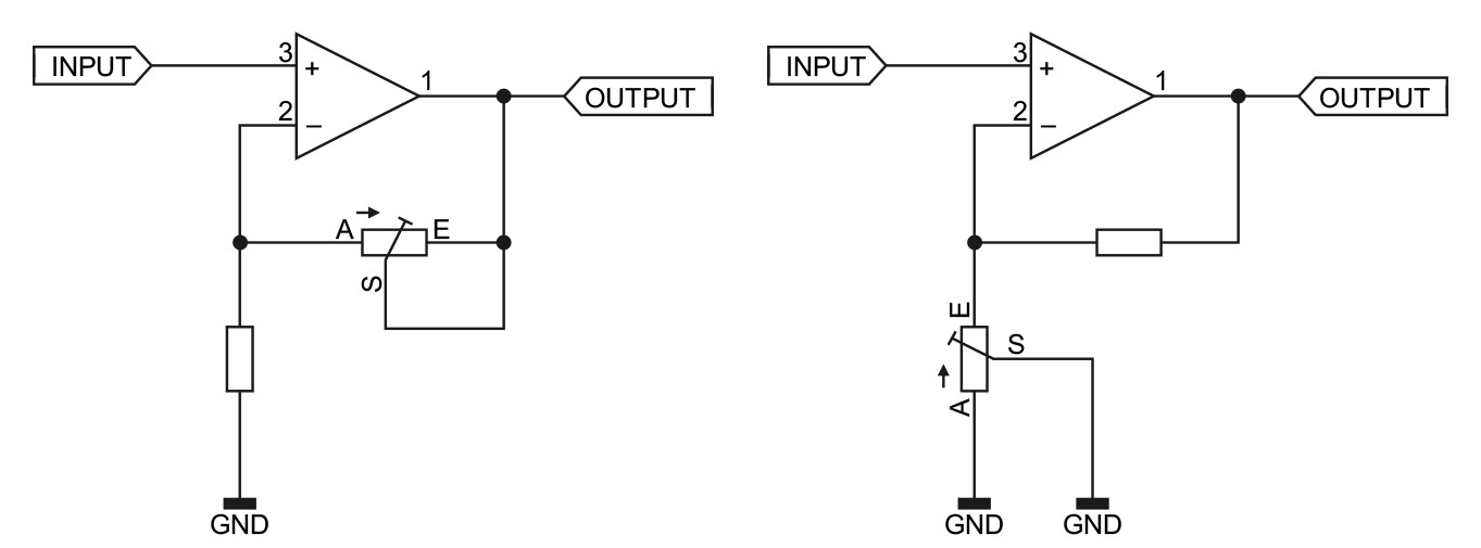
Najprostszą metodą jest zmiana rezystancji w obwodzie ujemnego sprzężenia zwrotnego, jak na rysunku 1. Stosując lewy wariant (z potencjometrem między wyjściem a wejściem odwracającym wzmacniacza operacyjnego), mamy możliwość regulacji wzmocnienia od 1 V/V wzwyż. Z kolei drugi wariant, z potencjometrem podłączonym jednostronnie do masy umożliwia uzyskanie bardzo wysokich wzmocnień, ale nie niższych niż wynikających z rezystancji rezystora i ścieżki oporowej potencjometru. W pierwszym wariancie element o regulowanej rezystancji ma oba zaciski niepołączone z masą, musi on więc być „pływający” (floating). Drugi wariant jest już wygodniejszy pod tym względem, bowiem jeden zacisk jest zwarty z masą. W pierwszym wariancie łatwiej będzie uzyskać wzmocnienie rzędu kilku V/V i precyzyjnie je regulować, z kolei w drugim zdecydowanie łatwiej będzie o uzyskanie wzmocnienia rzędu kilkudziesięciu lub kilkuset.
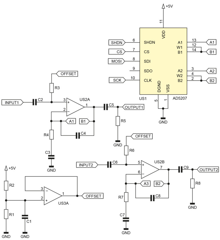
Niezależnie od wybranego wariantu, zachodzi konieczność zmiany rezystancji jednego elementu dla jednej gałęzi sygnałowej – dla wielu trzeba to robić współbieżnie. Jedną z metod jest użycie w tej roli cyfrowego potencjometru, na przykład układu AD5207. To ośmiobitowy, podwójny potencjometr o charakterystyce liniowej, którego wszystkie wyprowadzenia analogowe są „pływające”. Można go zatem użyć do włączenia w układ na oba pokazane na rysunku 1 sposoby, choć w wariancie pierwszym zależność między wzmocnieniem a wartością bitową będzie wprost proporcjonalna – rysunek 2. Konieczne byłoby jednak nadanie sygnałowi składowej stałej, aby tranzystory wykonawcze w potencjometrze działały prawidłowo. To z kolei ogranicza maksymalną amplitudę przenoszonego sygnału do 2,5 V – chwilowy potencjał dowolnego wyprowadzenia potencjometru cyfrowego musi być nie niższy niż 0 V i nie wyższy niż 5 V. Można spróbować zasilić sam układ potencjometru napięciem symetrycznym tak, by w sygnale analogowym była zerowa składowa stała, choć nie każdy potencjometr cyfrowy na taki zabieg pozwala. Należy pamiętać, że taki układ z reguły stanowi rozwarcie w momencie wyłączenia, co doprowadzi do osiągnięcia przez układ bardzo wysokiego wzmocnienia i silnego przesterowania jego wyjścia. Koniecznie trzeba dodać dodatkowe układy wyciszające na wyjściu.