Korzyści ze stosowania wejścia różnicowego
W układach, w których skład wchodzą elementy cyfrowe i analogowe, do przesyłania sygnałów napięciowych najlepiej stosować linie różnicowe. Takie rozwiązanie ma szereg zalet: jest odporne na tętnienia napięcia zasilania, pasożytnicze spadki napięcia na połączeniach masy (rysunek 1) oraz – przy odpowiednim poprowadzeniu ścieżek – na zakłócenia elektromagnetyczne. Linie różnicowe zapewniają również dokładny pomiar składowej stałej napięcia wejściowego.
Ponieważ sygnały na obu liniach (1), (2) odejmują się, w efekcie otrzymujemy mierzone napięcie różnicowe praktycznie pozbawione zniekształceń (3):
U+C, U–C wartości napięcia na liniach różnicowych razem z zakłóceniami,
Ur – napięcie różnicowe,
Unoise – składowa napięcia wejściowego reprezentująca zakłócenia.
Obwód wejściowy dla przetwornika ADC w mikrokontrolerze
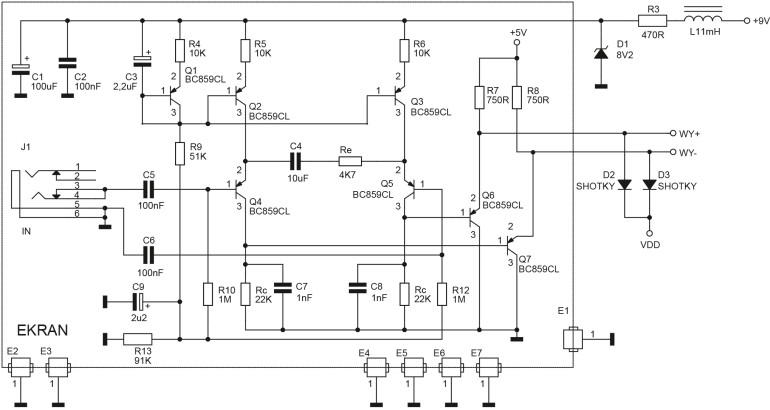
Mikrokontroler przetwarzający sygnał akustyczny jest elementem, który wprowadza bardzo duże zakłócenia w układzie. Mają na to wpływ również obwody obecne w otoczeniu procesora. W związku z tym analogowy obwód wejściowy powinno się konstruować tak, aby był odporny na owe zaburzenia i dostarczał do przetwornika ADC procesora sygnał bez zakłóceń. Cel ten jest możliwy do osiągnięcia, jeśli wzmacniacz wejściowy będzie chroniony ekranem i wyposażony w oddzielną masę oraz wyjście różnicowe.
Ponadto – aby wykorzystać cały zakres napięć wejściowych przetwornika – powinno się zastosować taki układ, który dostarczy symetryczne wartości napięć o dokładnie ustalonym napięciu wspólnym, równym połowie zakresu napięć wejściowych.
Układ ze wzmacniaczem różnicowym
Wzmacniacz wejściowy można zaprojektować w postaci klasycznego wzmacniacza różnicowego. Układ ten charakteryzuje się prostotą konstrukcji, niską ceną i doskonałą odpornością na warunki pracy. Jest odporny na tętnienia napięcia zasilania, jak również na zakłócenia emitowane przez sam układ oraz środowisko zewnętrzne. Na wyjściu powinno się zastosować bufory – najlepiej w postaci wtórników emiterowych.
Schemat blokowy takiego rozwiązania pokazano na rysunku 2, natomiast na rysunku 3 widać jego przykładową realizację praktyczną.
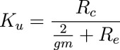
Układ ten można zmodyfikować, wyposażając go w przestrajane wzmocnienie. Regulacja odbywa się poprzez zmianę wartości rezystora Re np. przy zastosowaniu potencjometru cyfrowego. Wartość wzmocnienia opisuje wzór (4).