Serwisy partnerskie:
Close icon
Serwisy partnerskie

Sterownik przycisków dotykowych z oferty firmy Glyn

Article Image
W ofercie firmy Glyn możemy znaleźć nowoczesne wielokanałowe sterowniki przycisków dotykowych produkowane przez firmę Lumisill.

Przyciski dotykowe w przeciwieństwie do swoich “zwykłych” odpowiedników elektromechanicznych nie wymagają naciskania. Oznacza to wiele zalet takich jak:

  • Bezkontaktowe sterowanie; jest to bardzo przydatne w przypadku aplikacji, w których konieczne jest zachowanie higieny.
  • Łatwość dopasowania do warstwy estetycznej projektu; są one  mniej widoczne niż tradycyjne przyciski mechaniczne. Umożliwia to tworzenie eleganckich, minimalistycznych urządzeń. 
  • Dłuższa żywotność; ze względu na brak ruchomych części mechanicznych i styku galwanicznego są mniej narażone na zużycie i uszkodzenia mechaniczne, dzięki czemu ich żywotność jest zwykle dłuższa niż w przypadku tradycyjnych przycisków mechanicznych. 
  • Szybkość reakcji; nie wymagają one naciskania. Może to być poważna zaleta w mniej poważnych zastosowaniach, takich jak gry wideo czy interaktywne aplikacje mobilne.

Nasz bohater to dostępny w ofercie Glyn układ kontrolera przycisków dotykowych IS31SE5118 produkowany przez firmę Lumissil Microsystems Jest to scalony sterownik 24 przycisków dotykowych. Rodzina obejmuje trzy układy różniące się liczbą obsługiwanych przycisków (i obudową):

  • IS31SE5117 - 16 kanałów, obudowa  QFN-24,
  • IS31SE5118 - 8 kanałów, obudowa QFN-16/TSSOP-16,
  • IS31SE5120 - 24 kanały, obudowa QFN-32.

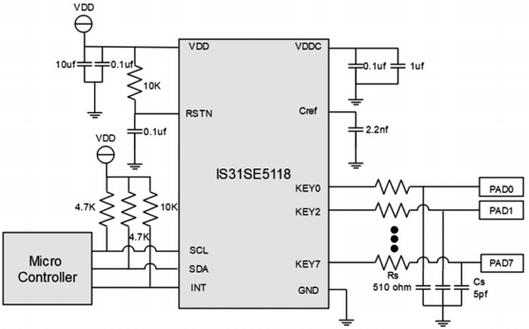
Sterowniki tej rodziny działają na zasadzie wykrywania zmian pojemności (wynikających ze zbliżenia palca) między elektrodami przycisków. Dzięki uzupełnieniu tego mechanizmu o 24-bitowy przetwornik oraz algorytmy filtrowania i kalibracji układ wie także “jak mocno” każdy przycisk został “naciśnięty”. Umożliwia to wykorzystanie go jako czujnika zbliżeniowego czy też do pomiaru poziomu płynu (albo do budowy thereminu). Z wykorzystaniem tego układu do pomiaru odległości można się zapoznać w przygotowanym przez producenta filmie. Możliwość kalibracji oraz algorytmy redukcji szumów i autokalibracji umożliwiają dopasowanie czułości do konkretnych warunków, co więcej układ prawidłowo pracuje przy obsłudze dłonią w rękawiczce. Układ jest sterowany przez interfejs I²C (w wersji szybkiej, czyli do 400 kHz prędkości magistrali). Dzięki temu jego obsługa w warstwie programowej jest bardzo prosta. Podobnie zresztą w warstwie sprzętowej projektu; schemat aplikacyjny przedstawiony na ilustracji 1 jest zachęcająco minimalistyczny.

Układ aplikacyjny układu IS31SE5118

Dodatkową zaletą jest bardzo niskie zużycie energii ułatwiające zastosowanie z zasilaniem bateryjnym. Dostępny tryb oszczędzania energii “Auto Sleep Mode” powoduje zmniejszenie pobieranego prądu do poniżej 10 uA. Wszystkie szczegóły znajdziemy w dołączonej do tego artykułu karcie katalogowej, która opisuje zarówno funkcjonalności układu, jak i bardzo dokładnie przedstawia sposób komunikacji z nim. Warto zaznaczyć, że dodatkową zachętą dla hobbystów może być przedział napięć zasilania. Napięcie to może mieścić się w zakresie od 2,7 V do 5,5 V. Bez problemu zasilimy go z LM7805 i wysterujemy nawet z Bascomowego AT89C2051.

Podsumowując, jest to wydajny i łatwy w użyciu sterownik przycisków dotykowych, który zapewnia niezawodną obsługę wielu przycisków jednocześnie. Warto się z nim zapoznać i zastosować nawet do sterowania jasnością świecenia diody LED. Jako dodatkową zachętę do zapoznania się z tym układem można dodać, że ma wbudowaną obsługę “buzzera” do generowania melodyjek przy przyciśnięciu przycisków.

Wideo
Do pobrania
Download icon Karta katalogowa
Firma: GLYN Poland
Tematyka materiału: Sterownik przycisków dotykowych
AUTOR
Źródło
www.glyn.com
Udostępnij
Zobacz wszystkie quizy
Quiz weekendowy
Theremin
1/10 Lew Termen i Leon Theremin to ta sama osoba. Które nazwisko pojawiło się później?
UK Logo
Elektronika dla Wszystkich
Zapisując się na nasz newsletter możesz otrzymać GRATIS
najnowsze e-wydanie magazynu "Elektronika dla Wszystkich"