Serwisy partnerskie:
Close icon
Serwisy partnerskie

Mikrokontroler Geehy APM32F003F6P6R w ofercie firmy Piekarz

Article Image
Mikrokontroler jest oparty na rdzeniu ARM Cortex-M0+ i pracuje z maksymalną częstotliwością 48 MHz.

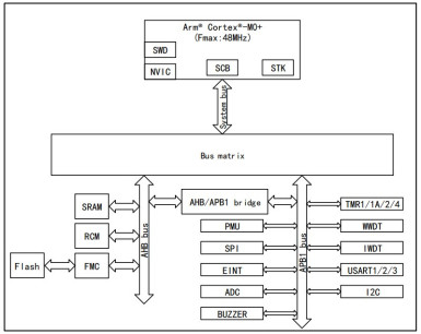
APM32F003F6P6R jest wyposażony w 16 kB pamięci Flash oraz 2 kB pamięci SRAM. Ma 8 liczników  różnego przeznaczenia:

  • 2× zaawansowany licznik 16-bitowy.
  • 1× 16-bitowy licznik ogólnego przeznaczenia.
  • 1× 8-bitowy podstawowy licznik.
  • 1× licznik systemowy (SysTick) 24-bitowy.
  • 1× licznik WUPT (Wake-up Timer)
  • 2× licznik WDT (Watchdog)

Mikrokontroler jest wyposażony w interfejsy komunikacyjne (3×USART, 1×I²C, 1×SPI). Posiada również jeden 12-bitowy przetwornik analogowo-cyfrowy, który obsługuje 8 kanałów. Oprócz tego do dyspozycji jest 16 pinów GPIO i jeden pin Buzzer, na wyjściu którego można wygenerować sygnał o częstotliwości 1, 2 lub 4 kHz dla przetworników akustycznych.

Wyprowadzenia mikrokontrolera APM32F003F6P6R w obudowie TSSOP20

Główne zasilanie mikrokontrolera powinno znajdować się między 2,0 a 5,5 V (VDD/VSS). Część analogową należy natomiast zasilić napięciem 2,4…5,5 V (VDDA/VSSA). Układ jest wyposażony w MVR (Main Voltage Regulator) oraz LPVR (Low Power Voltage Regulator), które wytwarzają napięcie 1,5 V służące do zasilania  rdzenia, pamięci Flash oraz pamięci SRAM. Dodatkowo APM32F003F6P6R ma wbudowane zabezpieczenie POR (Power-On Reset) oraz PDR (Power-Down Reset), zabezpieczające mikrokontroler przed niepoprawnym działaniem w przypadku przekroczenia dopuszczalnych napięć zasilających.

Schemat blokowy mikrokontrolerów serii APM32F003x4x6

W celu obniżenia poboru mocy przez mikrokontroler można go wprowadzić w specjalne tryby: Wait mode, Halt mode, Active halt mode.

Mikrokontrolery serii APM32F003x4x6 są dostępne w obudowach TSSOP20/SOP20 o wymiarach 6,5×4,4×0,9 mm oraz QFN20 o wymiarach 3×3×0,55 mm.

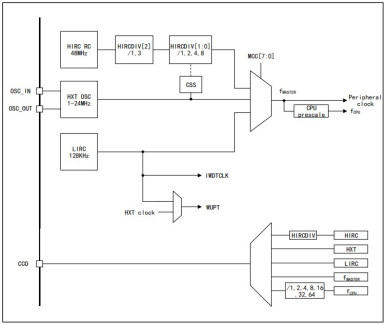
Źródła sygnałów zegarowych dla mikrokontrolerów z serii APM32F003x4x6

APM32F003F6P6R jest dopuszczony do pracy w temperaturze otoczenia od -40°C do +85°C.

Firma: Firma Piekarz Sp. J.
Tematyka materiału: APM32F003F6P6R, Geehy, Piekarz, LPVR, MVR
AUTOR
Źródło
www.piekarz.pl
Udostępnij
Zobacz wszystkie quizy
Quiz weekendowy
Theremin
1/10 Lew Termen i Leon Theremin to ta sama osoba. Które nazwisko pojawiło się później?
UK Logo
Elektronika dla Wszystkich
Zapisując się na nasz newsletter możesz otrzymać GRATIS
najnowsze e-wydanie magazynu "Elektronika dla Wszystkich"